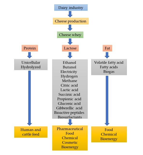
Agro-industrial residues such as bagasse, pomace, municipal residues, vinasse and cheese whey are an environmental problem around the world, mainly due to the huge volumes that are generated because of the food production to satisfy the nutritional needs of the growing world population. Among the above residues, cheese whey has gained special attention because of its high production with a worldwide production of 160 million tons per year. Most of it is discarded in water bodies and land causing damage to the environment due to the high biological oxygen demand caused by its organic matter load. The environmental regulations in developing countries have motivated the development of new processes to treat transform cheese whey into added-value products such as food supplements, cattle feed and food additives.

Bioethanol production through fermentation has emerged as a potential alternative to replace fossil fuels such as gasoline. This renewable biofuel not only has application in the energy industry but is widely used as a replacement for chemical or grain-based ethanol in the cosmetic, pharmaceutical, food and beverage industries [11]. It has been reported that bioethanol production from corn and sugarcane has been produced extensively by the United States and Brazil, respectively. Nevertheless, the use of the above two feedstocks increases the total production cost and compromises food security due to the high land use for these crops [12]. In this sense, different feedstocks such as different lignocellulosic biomass, starches, food wastes and agri-food residues have been used for bioethanol production. The use of cheese whey as a substrate to produce bioethanol through fermentation is economically competitive in comparison with substrates such as sugarcane, corn and lignocellulosic biomass. In addition, it is a residue, and its valorization represents several advantages in terms of sustainable development, such as a decrease in waste, and organic carbon recycling [13].
Methane is the one of most abundant biogas fractions produced by anaerobic di-gestion of organic residues, including cheese whey. As mentioned above, anaerobic di-gestion is a well know technology to produce methane. However, several challenges come with each specific feedstock that is used as a carbon source. These challenges can be classified into three main categories, microbiological, chemical, and operational, making anaerobic digestion one of the most complicated biological processes. Moreover, this technology is highly recommended to treat wastewater and residues with high biological oxygen demand, such as cheese whey [14]. Additionally, requirements related to the installation and operation of anaerobic biodigesters such as technology, energy consumption and space are relatively low. Nevertheless, depending on the re-actor type and feedstock the total cost can vary considerably. Likewise, the reactor type plays a key role during biogas production and classified the anaerobic digestion process into two different systems: low-rate system and high-rate system.
Methane is the one of most abundant biogas fractions produced by anaerobic di-gestion of organic residues, including cheese whey. As mentioned above, anaerobic di-gestion is a well know technology to produce methane. However, several challenges come with each specific feedstock that is used as a carbon source. These challenges can be classified into three main categories, microbiological, chemical and operational, making anaerobic digestion one of the most complicated biological processes. Moreover, this technology is highly recommended to treat wastewater and residues with high biological oxygen demand, such as cheese whey [14]. Additionally, requirements related to the installation and operation of anaerobic biodigesters such as technology, energy consumption and space are relatively low. Nevertheless, depending on the re-actor type and feedstock the total cost can vary considerably. Likewise, the reactor type plays a key role during biogas production and classified the anaerobic digestion process into two different systems: low-rate system and high-rate system.
Biodiesel is one of the most popular biofuels produced due to is environmentally friendly and its net greenhouse emissions are lower in comparison with the produced from fossil fuels. Microbial lipid-base biodiesel production is one of the most promising biofuels due to its advantages (non-toxic, biodegradable, renewable, no sulfur content, high lubricity) in comparison with fossil diesel [15]. Microbial lipid-base biodiesel production is a potential alternative using low-cost residues such as cheese whey with high carbon content as a feedstock [16]. Table 1 shows a some of the research in biofuel production using cheese whey as a substrate.
Table 1. Produced biofuels using cheese whey as substrate.
|
Substrate |
Strain |
Ethanol Concentration (g/L−1) |
Volumetric Productivity (g L−1 h−1) |
Reference |
|
Cheese whey (permeate) |
K. marxianus URM 7404 |
8.90 |
0.66 |
[17] |
|
Cheese whey (powder) |
S. cerevisiae |
23.80 |
nd |
[18] |
|
Fresh cheese whey |
K. marxianus URM 7404 |
25.81 |
2.57 |
[17] |
|
|
|
|
|
|
|
Substrate |
Inoculum |
Bioreactor |
Methane Yield |
Reference |
|
Cheese whey powder + vinasse |
Sludge from a poultry slaughterhouse |
AnSBBR |
11.5 molCH4 kg COD−1 |
[19] |
|
Fresh cheese whey |
Sludge from the wastewater treatment plant |
SBR |
340.4 L CH4 kg−1 CODfeed |
[20] |
|
Cheese whey powder |
Sludge from the wastewater treatment plant |
Anaerobic batch reactors |
0.266 L CH4 g CODconsumed |
[21] |
|
|
|
|
|
|
|
Substrate |
Strain |
Biohydrogen yield |
Biohydrogen productivity |
Reference |
|
Cheese whey (permeate) |
Microbial consortium |
3.60 mol H2/mol of lactose |
140.02 mmol H2/L day |
[22] |
|
Fresh cheese whey |
Clostridium sp. |
6.35 mol H2/mol lactose |
139 mL/g/h |
[23] |
|
Hydrolysed cheese whey |
Microbial consortium |
1.93 mol H2 mol−1 of sugars |
5.07 L H2 L−1 day−1 |
[15] |
|
|
|
|
|
|
|
Substrate |
Strain |
Total lipid (g/L−1) |
Lipid Accumulation (%) |
Reference |
|
Fresh cheese whey |
M. circinelloides URM 4182 |
1.06 |
22.5 |
[24] |
|
Deproteinized cheese whey |
C. oligophagum JRC1 |
5.64 |
44.12 |
[25] |
|
Ricotta cheese whey |
M. isabelline 1757 |
4.49 |
37 |
[26] |