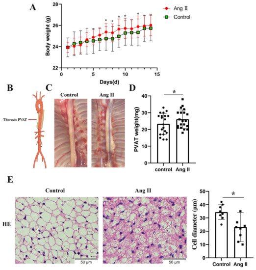
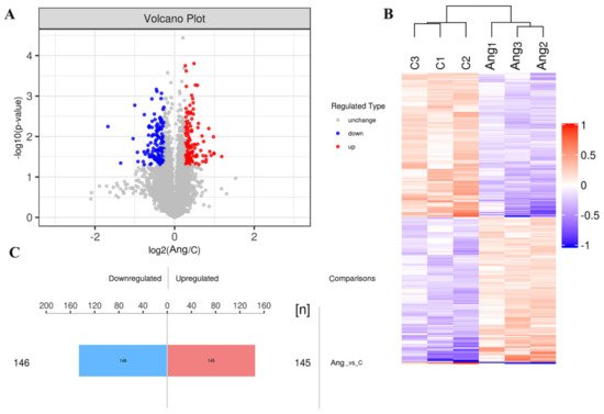
In this study, we provided the most comprehensive proteome profile of mice tPVAT and some novel insights into Ang II-mediated tPVAT dysfunction. We identified some novel proteins, potentially associated with Ang II infusion, such as acyl-CoA carboxylase α , very long-chain acyl-CoA synthetase (ACSVL), uncoupling protein 1 (UCP1), perilipin, RAS protein-specific guanine nucleotide-releasing factor 2 (RasGRF2), and hypoxia inducible factor 1 α (HIF-1 α ). Importantly, the key pathways were involved in fatty acid biosynthesis, FABP3-PPAR α / γ , RasGRF2-ERK-HIF-1 α , RasGRF2-PKC-HIF-1 α , and STAT3-HIF-1 α axis.


| Accession NO. | Gene Name | Protein Name | Accession NO. | Gene Name | Protein Name |
|---|---|---|---|---|---|
| Q6ZQ88 | KDM1A | Lysine-specific histone demethylase 1A | Q9CPV3 | MRPL42 | 39S ribosomal protein L42, mitochondrial |
| P70268 | PKN1 | Serine/threonine-protein kinase N1 | Q8VCW8 | ACSF2 | Medium-chain acyl-CoA ligase ACSF2, mitochondrial |
| Q8BX80 | ENGase | Cytosolic endo-beta-N-acetylglucosaminidase | Q9D0F9 | PGM1 | Phosphoglucomutase-1 |
| O88712 | CtBP1 | C-terminal-binding protein 1 | P53986 | SLC16A1 | Monocarboxylate transporter 1 |
| Q8K1A5 | Tmem41b | Transmembrane protein 41B | Q8BGQ1 | VIPAS39 | Spermatogenesis-defective protein 39 homolog |
| P70392 | RasGRF2 | Ras-specific guanine nucleotide-releasing factor 2 | Q9D2R0 | AACS | Acetoacetyl-CoA synthetase |
| Q61096 | PRTN3 | Myeloblastin | Q9CXR1 | DHRS7 | Dehydrogenase/reductase SDR family member 7 |
| Q8VD66 | ABHD4 | (Lyso)-N-acylphosphatidylethanolamine lipase | Q8K3K7 | AGPAT2 | 1-acyl-sn-glycerol-3-phosphate acyltransferase beta |
| Q6Y7W8 | GIGYF2 | GRB10-interacting GYF protein 2 | Q924N4 | SLC12A6 | Solute carrier family 12 member 6 |
| Q61490 | ALCAM | CD166 antigen | Q922Z0 | DDO | D-aspartate oxidase |
| Q8CHD8 | RAB11FIP3 | Rab11-family interacting protein 3 | Q14DH7 | ACSS3 | Acyl-CoA synthetase short-chain family member 3, mitochondrial |
| Q8R054 | SRPX2 | Sushi repeat-containing protein SRPX2 | Q00898 | SERPINA1E | Alpha-1-antitrypsin 1–5 |
| Q3UVG3 | FAM91A1 | Protein FAM91A1 | Q9JJF9 | SPPL2a | Signal peptide peptidase-like 2A |
| O89017 | LGMN | Legumain | Q9CS72 | FILIP1 | Filamin-A-interacting protein 1 |
| Q8R1R3 | StarD7 | StAR-related lipid transfer protein 7, mitochondrial | Q9QXG4 | ACSS2 | Acetyl-coenzyme A synthetase, cytoplasmic |
| Q924W5 | Smc6 | Structural maintenance of chromosomes protein 6 | P28063 | PSMB8 | Proteasome subunit beta type-8 |
| Q64516 | GK | Glycerol kinase | Q5RKZ7 | MOCS1 | Molybdenum cofactor biosynthesis protein 1 |
| Q9D023 | MPC2 | Mitochondrial pyruvate carrier 2 | P67984 | Rpl22 | 60S ribosomal protein L22 |
| E9Q1P8 | IRF2BP2 | Interferon regulatory factor 2-binding protein 2 | Q99KF1 | TMED9 | Transmembrane emp24 domain-containing protein 9 |
| P12242 | UPC1 | Mitochondrial brown fat uncoupling protein 1 | Q9CY73 | MRPL44 | 39S ribosomal protein L44, mitochondrial |
| P11404 | FABP3 | Fatty acid-binding protein, heart | Q8BHJ6 | SERINC5 | Serine incorporator 5 |
| P09470 | ACE | Angiotensin-converting enzyme | P70699 | GAA | Lysosomal alpha-glucosidase |
| Q8BMB3 | eIF4E2 | Eukaryotic translation initiation factor 4E type 2 | Q3U4G3 | XXYLT1 | Xyloside xylosyltransferase 1 |
| Q9D136 | OGFOD3 | 2-oxoglutarate and iron-dependent oxygenase domain-containing protein 3 | Q8C7H1 | MMAA | Methylmalonic aciduria type A homolog, mitochondrial |
| Q62009 | POSTN | Periostin | Q80VW7 | AKNA | Microtubule organization protein AKNA |
| Q78JN3 | Eci3 | Enoyl-CoA delta isomerase 3, peroxisomal | O54940 | BNIP2 | BCL2/adenovirus E1B 19 kDa protein-interacting protein 2 |
| P68433 | H3C1 | Histone H3.1 | Q6PEE2 | CTIF | CBP80/20-dependent translation initiation factor |
| Q5SF07 | IGF2BP2 | Insulin-like growth factor 2 mRNA-binding protein 2 | Q9D4H1 | EXOC2 | Exocyst complex component 2 |
| Q9JM90 | STAP1 | Signal-transducing adaptor protein 1 | Q8CFV9 | RFK | Riboflavin kinase |
| Q80YX1 | TNC | Tenascin | P29595 | NEDD8 | NEDD8 |
| Q9DCE5 | PAK1IP1 | p21-activated protein kinase-interacting protein 1 | Q9Z0P5 | TWF2 | Twinfilin-2 |
| Q8JZR0 | ACSL5 | Long-chain-fatty-acid--CoA ligase 5 | Q9CXJ1 | EARS2 | Probable glutamate--tRNA ligase, mitochondrial |
| Q9CXD9 | LRRc17 | Leucine-rich repeat-containing protein 17 | Q8VHQ9 | ACOT11 | Acyl-coenzyme A thioesterase 11 |
| Q8BWJ3 | PHKA2 | Phosphorylase b kinase regulatory subunit alpha, liver isoform | Q920B9 | SUPT16H | FACT complex subunit SPT16 |
| Q811L6 | MAST4 | Microtubule-associated serine/threonine-protein kinase 4 | Q9DCV4 | RMDN1 | Regulator of microtubule dynamics protein 1 |
| P61202 | COPS2 | COP9 signalosome complex subunit 2 | P06745 | GPI | Glucose-6-phosphate isomerase |
| Q1W617 | SHROOM4 | Protein SHROOM4 | O08600 | EndoG | Endonuclease G, mitochondrial |
| P63158 | HMGB1 | High mobility group protein B1 | O08746 | MATN2 | Matrilin-2 |
| P36536 | SAR1A | GTP-binding protein SAR1A | Q78J03 | MsrB2 | Methionine-R-sulfoxide reductase B2, mitochondrial |
| Q8BJ03 | COX15 | Cytochrome c oxidase assembly protein COX15 homolog | Q99L45 | EIF2S2 | Eukaryotic translation initiation factor 2 subunit 2 |
| Q8BHC0 | LYVE-1 | Lymphatic vessel endothelial hyaluronic acid receptor 1 | P97452 | BOP1 | Ribosome biogenesis protein BOP1 |
| Q8VE11 | MTMR6 | Myotubularin-related protein 6 | O08528 | HK2 | Hexokinase-2 |
| Q91V76 | C11orf54 | Ester hydrolase C11orf54 homolog | Q9Z1T1 | Ap3B1 | AP-3 complex subunit beta-1 |
| Q64008 | Rab34 | Ras-related protein Rab-34 | Q920A5 | SCPEP1 | Retinoid-inducible serine carboxypeptidase |
| P30993 | C5aR1 | C5a anaphylatoxin chemotactic receptor 1 | Q91VU0 | FAM3C | Protein FAM3C |
| Q91WC3 | ACSL6 | Long-chain-fatty-acid--CoA ligase 6 | Q9CQE7 | ERGIC3 | Endoplasmic reticulum-Golgi intermediate compartment protein 3 |
| Q7TPM3 | TRIM17 | E3 ubiquitin-protein ligase TRIM17 | P50580 | PA2G4 | Proliferation-associated protein 2G4 |
| P70122 | SBDS | Ribosome maturation protein SBDS | Q9CZD5 | MTIF3 | Translation initiation factor IF-3, mitochondrial |
| Q8CHG3 | GCC2 | GRIP and coiled-coil domain-containing protein 2 | P01631 | Ig kappa chain V-II region 26–10 | |
| Q80X95 | RRAGA | Ras-related GTP-binding protein A | Q9D125 | MRPS25 | 28S ribosomal protein S25, mitochondrial |
| Q8R3F5 | MCAT | Malonyl-CoA-acyl carrier protein transacylase, mitochondrial | Q5SW19 | CLUH | Clustered mitochondria protein homolog |
| Q99LJ6 | GPX7 | Glutathione peroxidase 7 | Q7TPE5 | SLC7A6OS | Probable RNA polymerase II nuclear localization protein SLC7A6OS |
| O70503 | HSD17B12 | Very-long-chain 3-oxoacyl-CoA reductase | P42227 | STAT3 | Signal transducer and activator of transcription 3 |
| P12382 | PFKL | ATP-dependent 6-phosphofructokinase, liver type | Q9Z0S1 | BPNT-1 | 3′(2′),5′-bisphosphate nucleotidase 1 |
| Q61704 | ITIH3 | Inter-alpha-trypsin inhibitor heavy chain H3 | P09242 | ALPL | Alkaline phosphatase, tissue-nonspecific isozyme |
| P06797 | CTSL | Cathepsin L1 | P12265 | GUSB | Beta-glucuronidase |
| Q80WG5 | LRRC8A | Volume-regulated anion channel subunit LRRC8A | Q61391 | MME | Neprilysin |
| Q9CQV4 | RETREG3 | Reticulophagy regulator 3 | P82198 | TGFBI | Transforming growth factor-beta-induced protein ig-h3 |
| Q8BGR6 | ARL15 | ADP-ribosylation factor-like protein 15 | Q9WUP7 | UCHL5 | Ubiquitin carboxyl-terminal hydrolase isozyme L5 |
| P11276 | FN1 | Fibronectin | P52196 | TST | Thiosulfate sulfurtransferase |
| P70460 | VASP | Vasodilator-stimulated phosphoprotein | Q9QZA0 | CA5B | Carbonic anhydrase 5B, mitochondrial |
| P06339 | H2-T23 | H-2 class I histocompatibility antigen, D-37 alpha chain | Q8QZY9 | SF3B4 | Splicing factor 3B subunit 4 |
| Q65Z40 | Wapl | Wings apart-like protein homolog | P34914 | EPHX2 | Bifunctional epoxide hydrolase 2 |
| P10126 | Eef1a1 | Elongation factor 1-alpha 1 | O54946 | DNAJB6 | DnaJ homolog subfamily B member 6 |
| P54823 | Ddx6 | Probable ATP-dependent RNA helicase DDX6 | Q9CQ86 | MIEN1 | Migration and invasion enhancer 1 |
| Q8BUE4 | Aifm2 | Apoptosis-inducing factor 2 | Q8CG46 | SMC5 | Structural maintenance of chromosomes protein 5 |
| O35143 | ATP5IF1 | ATPase inhibitor, mitochondrial | Q60715 | P4HA1 | Prolyl 4-hydroxylase subunit alpha-1 |
| Q9Z0V8 | Timm17a | Mitochondrial import inner membrane translocase subunit Tim17-A | P15105 | GLUL | Glutamine synthetase |
| Q9CWX9 | Ddx47 | Probable ATP-dependent RNA helicase DDX47 | P08228 | SOD1 | Superoxide dismutase [Cu-Zn] |
| O35344 | Kpna3 | Importin subunit alpha-4 | Q5SWU9 | ACACA | Acetyl-CoA carboxylase 1 |
| O54950 | Prkag1 | 5’-AMP-activated protein kinase subunit gamma-1 | Q91Z96 | BMP2K | BMP-2-inducible protein kinase |
| Q99P65 | Slc29a3 | Equilibrative nucleoside transporter 3 | Q9CYK1 | WARS2 | Tryptophan--tRNA ligase, mitochondrial |
| O09111 | Ndufb11 | NADH dehydrogenase [ubiquinone] 1 beta subcomplex subunit 11, mitochondrial |
| Accession NO. | Gene Name | Protein Name | Accession NO. | Gene Name | Protein Name |
|---|---|---|---|---|---|
| P18406 | CCN1 | CCN family member 1 | A2RTL5 | RSRC2 | Arginine/serine-rich coiled-coil protein 2 |
| Q09098 | Pate4 | Prostate and testis expressed protein 4 | Q8BL86 | MBLAC2 | Metallo-beta-lactamase domain-containing protein 2 |
| Q9ERR7 | Selenof | Selenoprotein F | Q6ZWY8 | TMSB10 | Thymosin beta-10 |
| O54916 | Reps1 | RalBP1-associated Eps domain-containing protein 1 | Q9D5V6 | Syap1 | Synapse-associated protein 1 |
| Q9CRB2 | NHP2 | H/ACA ribonucleoprotein complex subunit 2 | Q8BK08 | TMEM11 | Transmembrane protein 11, mitochondrial |
| Q6U7R4 | TIMD4 | T-cell immunoglobulin and mucin domain-containing protein 4 | Q80X80 | C2CD2L | Phospholipid transfer protein C2CD2L |
| Q9JKP5 | MBNL1 | Muscleblind-like protein 1 | Q9WV85 | NME3 | Nucleoside diphosphate kinase 3 |
| Q62348 | TSN | Translin | Q9DCL2 | CIAO2A | Cytosolic iron-sulfur assembly component 2A |
| Q8VCH7 | RDH10 | Retinol dehydrogenase 10 | Q61285 | ABCD2 | ATP-binding cassette sub-family D member 2 |
| Q3THF9 | COQ10B | Coenzyme Q-binding protein COQ10 homolog B, mitochondrial | P70333 | HNRNPH2 | Heterogeneous nuclear ribonucleoprotein H2 |
| Q9JK38 | GNPNAT1 | Glucosamine 6-phosphate N-acetyltransferase | Q69ZP3 | PNKD | Probable hydrolase PNKD |
| Q05144 | Rac2 | Ras-related C3 botulinum toxin substrate 2 | O35864 | COPS5 | COP9 signalosome complex subunit 5 |
| P60710 | ACTB | Actin, cytoplasmic 1 | Q61464 | ZNF638 | Zinc finger protein 638 |
| Q9Z140 | CPNE6 | Copine-6 | Q9JM14 | NT5C | 5’(3’)-deoxyribonucleotidase, cytosolic type |
| P47955 | RPLP1 | 60S acidic ribosomal protein P1 | Q9D1L0 | CHCHD2 | Coiled-coil-helix-coiled-coil-helix domain-containing protein 2 |
| P63073 | eIF4E | Eukaryotic translation initiation factor 4E | Q3TMW1 | CCDC102A | Coiled-coil domain-containing protein 102A |
| Q8CH72 | TRIM32 | E3 ubiquitin-protein ligase TRIM32 | Q9Z0V7 | TIMM17B | Mitochondrial import inner membrane translocase subunit Tim17-B |
| P83870 | PHF5A | PHD finger-like domain-containing protein 5A | O88895 | HDAC3 | Histone deacetylase 3 |
| P41317 | MBL2 | Mannose-binding protein C | P97370 | ATP1B3 | Sodium/potassium-transporting ATPase subunit beta-3 |
| P15864 | H1-2 | Histone H1.2 | P26645 | MARCKS | Myristoylated alanine-rich C-kinase substrate |
| Q91WU5 | AS3MT | Arsenite methyltransferase | Q3TEA8 | HP1BP3 | Heterochromatin protein 1-binding protein 3 |
| O54962 | BANF1 | Barrier-to-autointegration factor | Q9D1I2 | CARD19 | Caspase recruitment domain-containing protein 19 |
| O70451 | SLC16A7 | Monocarboxylate transporter 2 | Q3UEZ8 | SLC10A4 | Sodium/bile acid cotransporter 4 |
| P26011 | ITGB7 | Integrin beta-7 | Q99ME9 | GTPBP4 | Nucleolar GTP-binding protein 1 |
| Q9JHH9 | COPZ2 | Coatomer subunit zeta-2 | Q0VGM9 | RTEL1 | Regulator of telomere elongation helicase 1 |
| O54788 | DFFB | DNA fragmentation factor subunit beta | Q9JLQ0 | CD2AP | CD2-associated protein |
| P82348 | SGCG | Gamma-sarcoglycan | O70370 | CTSS | Cathepsin S |
| B1AVZ0 | UPRT | Uracil phosphoribosyltransferase homolog | Q69ZF3 | GBA2 | Non-lysosomal glucosylceramidase |
| Q9JHI7 | EXOSC9 | Exosome complex component RRP45 | Q8K124 | PLEKHO2 | Pleckstrin homology domain-containing family O member 2 |
| Q61207 | PSAP | Prosaposin | P19973 | LSP1 | Lymphocyte-specific protein 1 |
| O35638 | STAG2 | Cohesin subunit SA-2 | P62874 | GNB1 | Guanine nucleotide-binding protein G(I)/G(S)/G(T) subunit beta-1 |
| Q91YE5 | BAZ2A | Bromodomain adjacent to zinc finger domain protein 2A | Q80VL1 | TDRKH | Tudor and KH domain-containing protein |
| Q9CY57 | Chtop | Chromatin target of PRMT1 protein | Q9Z2D6 | MECP2 | Methyl-CpG-binding protein 2 |
| O55135 | eIF6 | Eukaryotic translation initiation factor 6 | Q61503 | NT5E | 5’-nucleotidase |
| Q8R3B7 | BRD8 | Bromodomain-containing protein 8 | Q8K2Q5 | CHCHD7 | Coiled-coil-helix-coiled-coil-helix domain-containing protein 7 |
| Q8R143 | PTTG1IP | Pituitary tumor-transforming gene 1 protein-interacting protein | Q8BP48 | MetAP1 | Methionine aminopeptidase 1 |
| Q9D2V5 | AAR2 | Protein AAR2 homolog | Q64237 | DBH | Dopamine beta-hydroxylase |
| P28798 | GRN | Progranulin | O35226 | PSMD4 | 26S proteasome non-ATPase regulatory subunit 4 |
| Q9R0Y5 | AK-1 | Adenylate kinase isoenzyme 1 | E9PZM4 | CHD2 | Chromodomain-helicase-DNA-binding protein 2 |
| P03899 | MTND3 | NADH-ubiquinone oxidoreductase chain 3 | P26369 | U2AF2 | Splicing factor U2AF 65 kDa subunit |
| Q8JZS0 | LIN7A | Protein lin-7 homolog A | P56379 | ATP5MPL | ATP synthase subunit ATP5MPL, mitochondrial |
| Q91V12 | ACOT7 | Cytosolic acyl coenzyme A thioester hydrolase | E9Q5C9 | NOLC1 | Nucleolar and coiled-body phosphoprotein 1 |
| Q00724 | RBP4 | Retinol-binding protein 4 | P59279 | RAB2B | Ras-related protein Rab-2B |
| Q78HU7 | GYPC | Glycophorin-C | Q8R332 | NUP58 | Nucleoporin p58/p45 |
| Q9QZB0 | RGS17 | Regulator of G-protein signaling 17 | P97384 | ANXA11 | Annexin A11 |
| Q8BGX2 | TIMM29 | Mitochondrial import inner membrane translocase subunit Tim29 | Q5XG73 | ACBD5 | Acyl-CoA-binding domain-containing protein 5 |
| P97429 | ANXA4 | Annexin A4 | Q60754 | MARCO | Macrophage receptor MARCO |
| O55186 | CD59a | CD59a glycoprotein | A2AJB2 | TMEM141 | Transmembrane protein 141 |
| Q8BLV3 | SLC9A7 | Sodium/hydrogen exchanger 7 | Q8K2I4 | MANBA | Beta-mannosidase |
| Q0VBL1 | TIGD2 | Tigger transposable element-derived protein 2 | P20444 | PRKCA | Protein kinase C alpha type |
| O09117 | SYPL1 | Synaptophysin-like protein 1 | P43276 | H1.5 | Histone H1.5 |
| Q9WTR5 | CDH13 | Cadherin-13 | Q8CGN5 | PLIN1 | Perilipin-1 |
| Q8VCF0 | MAVS | Mitochondrial antiviral-signaling protein | Q63844 | MAPK3 | Mitogen-activated protein kinase 3 |
| O88492 | PLIN4 | Perilipin-4 | Q3UMY5 | EML4 | Echinoderm microtubule-associated protein-like 4 |
| Q80US4 | ACTR5 | Actin-related protein 5 | Q6DIC0 | SNF2L2 | Probable global transcription activator SNF2L2 |
| Q8C3X8 | LMF2 | Lipase maturation factor 2 | P07356 | ANXA2 | Annexin A2 |
| P99028 | UQCRH | Cytochrome b-c1 complex subunit 6, mitochondrial | Q9WVH9 | FBLN5 | Fibulin-5 |
| P58742 | AAAS | Aladin | P43135 | NR2F2 | COUP transcription factor 2 |
| Q6PCP5 | Mff | Mitochondrial fission factor | Q8R4R6 | NUP35 | Nucleoporin NUP35 |
| O35488 | SLC27A2 | Very long-chain acyl-CoA synthetase | P11798 | CAMK2A | Calcium/calmodulin-dependent protein kinase type II subunit alpha |
| Q9DAS9 | GNG12 | Guanine nucleotide-binding protein G(I)/G(S)/G(O) subunit gamma-12 | Q8BHL3 | TBC1D10B | TBC1 domain family member 10B |
| Q9D1G5 | LRRC57 | Leucine-rich repeat-containing protein 57 | Q8BTI8 | SRRNM2 | Serine/arginine repetitive matrix protein 2 |
| Q8BGD8 | COA6 | Cytochrome c oxidase assembly factor 6 homolog | P97952 | SCN1B | Sodium channel subunit beta-1 |
| Q9CRB8 | MTFP1 | Mitochondrial fission process protein 1 | P51912 | SLC1A5 | Neutral amino acid transporter B (0) |
| Q99MS7 | EHBP1L1 | EH domain-binding protein 1-like protein 1 | Q8BPB5 | EFEMP1 | EGF-containing fibulin-like extracellular matrix protein 1 |
| Q61029 | TMPO | Lamina-associated polypeptide 2, isoforms beta/delta/epsilon/gamma | Q64373 | BCL2L1 | Bcl-2-like protein 1 |
| Q91YU6 | LZTS2 | Leucine zipper putative tumor suppressor 2 | Q6P9Q4 | FHOD1 | FH1/FH2 domain-containing protein 1 |
| Q8K212 | PACS1 | Phosphofurin acidic cluster sorting protein 1 | Q99L88 | SNTB1 | Beta-1-syntrophin |
| Q3U3R4 | LMF1 | Lipase maturation factor 1 | Q80UZ0 | FGD5 | FYVE, RhoGEF and PH domain-containing protein 5 |
| Q9JI46 | NUDT3 | Diphosphoinositol polyphosphate phosphohydrolase 1 | O35704 | SPTLC1 | Serine palmitoyltransferase 1 |
| Q8K4G1 | LTBP-4 | Latent-transforming growth factor beta-binding protein 4 | A2ASQ1 | AGRN | Agrin |
| P70429 | EVL | Ena/VASP-like protein | Q9JIG8 | PRAF2 | PRA1 family protein 2 |
| C0HKD8 | MFAP1a | Microfibrillar-associated protein 1A | Q8R323 | RFC3 | Replication factor C subunit 3 |


| Terms | Count | p Value | FDR | richFactor | Accession NO. |
|---|---|---|---|---|---|
| GO (gene ontology) | |||||
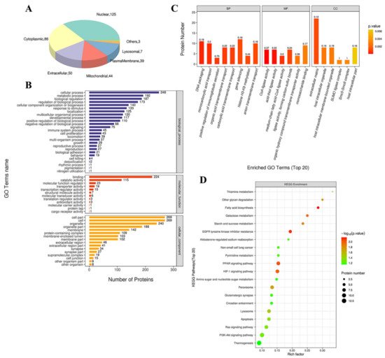
| Gene silencing (BP) | 12 | 0.0011 | 0.5010 | 0.1600 | Q91YE5, Q9Z2D6, O88712, Q6ZQ88, Q6Y7W8, Q9CY73, Q80VL1, P15864, P43276, O55135, P42227, P68433 |
| Monosaccharide binding (MF) | 9 | 0.0029 | 0.5010 | 0.1698 | P41317, Q8K2I4, O08528, Q60715, Q64237, Q9D136, P12382, P06745, Q9JK38 |
| Extracellular matrix (CC) | 22 | 0.0012 | 0.5010 | 0.1164 | P07356, P11276, Q9WVH9, P97429, Q8K4G1, Q62009, P97384, A2ASQ1, C0HKD8, P06797, P41317, Q8BPB5, Q80YX1, O08746, P82198, P18406, Q61704, Q8R054, Q60754, O70503, P09242, Q9CXD9 |
| KEGG (kyoto encyclopedia of genes and genomes) pathways | |||||
| Fatty acid biosynthesis | 4 | 0.0069 | 0.5894 | 0.2857 | Q5SWU9, Q8JZR0, Q8R3F5, Q91WC3 |
| EGFR tyrosine kinase inhibitor resistance | 6 | 0.0076 | 0.5894 | 0.1935 | Q63844, Q8BMB3, P63073, Q64373, P20444, P42227 |
| PPAR signaling pathway | 8 | 0.0092 | 0.5894 | 0.1538 | P12242, Q8CGN5, O88492, Q8JZR0, P11404, Q64516, O35488, Q91WC3 |
| HIF-1 signaling pathway | 8 | 0.0103 | 0.5894 | 0.1509 | P12382, O08528, P11798, Q63844, Q8BMB3, P63073, P20444, P42227 |
| Galactose metabolism | 4 | 0.0114 | 0.5894 | 0.2500 | P12382, Q9D0F9, O08528, P70699 |
| Starch and sucrose metabolism | 4 | 0.0143 | 0.6137 | 0.2353 | Q9D0F9, O08528, P06745, P70699 |
| Other glycan degradation | 3 | 0.0169 | 0.6230 | 0.3000 | Q8BX80, Q69ZF3, Q8K2I4 |
| Peroxisome | 8 | 0.0210 | 0.6757 | 0.1333 | P08228, Q8JZR0, P34914, Q78JN3, Q61285, O35488, Q91WC3, Q922Z0 |
| Lysosome | 8 | 0.0323 | 0.7758 | 0.1231 | Q61207, Q9Z1T1, P06797, O89017, P12265, P70699, O70370, Q8K2I4 |
| Thiamine metabolism | 2 | 0.0427 | 0.7758 | 0.3333 | P09242, Q9R0Y5 |
| Apoptosis | 7 | 0.0443 | 0.7758 | 0.1228 | P60710, O08600, P06797, Q63844, Q64373, O70370, O54788 |
| Ras signaling pathway | 8 | 0.0472 | 0.7758 | 0.1143 | P62874, Q05144, Q9DAS9, Q63844, Q64373, P20444, P70392, Q9D4H1 |


| Accession NO. | Gene Name | Protein Name | Degree | Up/Down Regulation |
|---|---|---|---|---|
| P11276 | FN1 | Fibronectin | 28 | up |
| P60710 | ACTB | Actin, cytoplasmic 1 | 25 | down |
| Q63844 | MAPK3 | Mitogen-activated protein kinase 3 | 17 | down |
| Q9CRB2 | NHP2 | H/ACA ribonucleoprotein complex subunit 2 | 17 | down |
| P42227 | STAT3 | Signal transducer and activator of transcription 3 | 16 | up |
| P50580 | PA2G4 | Proliferation-associated protein 2G4 | 15 | up |
| Q99ME9 | GTPBP4 | Nucleolar GTP-binding protein 1 | 14 | down |
| O55135 | eIF6 | Eukaryotic translation initiation factor 6 | 14 | down |
| P61202 | COPS2 | COP9 signalosome complex subunit 2 | 12 | up |
| Q64373 | BCL2L1 | Bcl-2-like protein 1 | 11 | down |
| O35488 | SLC27A2 | Very long-chain acyl-CoA synthetase | 11 | down |
| Q5SWU9 | ACACA | Acetyl-CoA carboxylase 1 | 11 | up |
| P67984 | Rpl22 | 60S ribosomal protein L22 | 11 | up |
| O08528 | HK2 | Hexokinase-2 | 10 | up |
| P08228 | SOD1 | Superoxide dismutase [Cu-Zn] | 10 | up |
| P63073 | eIF4E | Eukaryotic translation initiation factor 4E | 10 | down |
| P63158 | HMGB1 | High mobility group protein B1 | 10 | up |
| Q99L45 | EIF2S2 | Eukaryotic translation initiation factor 2 subunit 2 | 10 | up |
| Q6ZQ88 | KDM1A | Lysine-specific histone demethylase 1A | 10 | up |
| Q9WUP7 | UCHL5 | Ubiquitin carboxyl-terminal hydrolase isozyme L5 | 10 | up |
This entry is adapted from the peer-reviewed paper 10.3390/biomedicines9121820