Indigenous perspectives on the effects of climate change are frequently elicited through surveys and interviews, and the responses are compared to meteorological data. However, there remains a limited approach to examining the underlying predictors that best determine Indigenous support for adaptation strategies. Some Indigenous communities do not draw a causal link between the effects and responses to climate hazards. Coping strategies such as the inclusion of Indigenous livelihoods, a bottom-up approach, and transparent communication are suggested to cultivate Indigenous support for climate change adaptation.
1. Introduction
Numerous studies show the profound impacts of climate change on Indigenous peoples across different countries
[1][2][3]. These impacts have negative consequences for Indigenous communities, who are often poor and rely heavily on natural resources to sustain their livelihoods
[4][5]. The extent of the impact of shocks and stresses at the community level depends on the intensity of climate hazards combined with the vulnerability and the capacity of those affected to cope with them
[6][7]. Indigenous communities experience different levels of impact based on their livelihoods
[4][8][9]. Rising temperature averages increase farmers’ irrigation costs and reduce hunters’ potential hunt, while extreme waves and wind reduce fishermen’s working days
[4]. In the tourism industry, storms, droughts, and floods adversely affect tourism destination areas
[10]. These hazards cause damage to infrastructure and built assets while discouraging tourist arrivals because of risk perceptions of the regions as unsafe, thus causing significant economic loss
[11]. These studies show that Indigenous peoples experience various impacts on their livelihood routines and may resort to different coping strategies to alleviate these impacts
[12]. However, there is not much understanding of how multiple climate change impacts affect Indigenous economic activities, such as loss of natural resources and reduced tourism income, and influence Indigenous persons’ attitudes, support, and participation in climate adaptation.
Indigenous peoples’ perceptions of climate change and adaptive capacity can be influenced by multiple factors
[13][14]. Climate hazards such as sea-level rise, drought, and floods can influence Indigenous peoples’ perceptions and undermine their capacity to cope with climate impacts
[1][15]. Other research indicates that non-climate variables such as sociocultural factors (e.g., age, education, and income), socio-political, and livelihoods can also alter Indigenous peoples’ perceptions and increase their vulnerability
[8][16]. As a result, focusing just on climate hazards may limit the understanding of how numerous components interact and affect Indigenous peoples’ perspectives
[13][14][17]. Due to the intricate interplay between many elements, changes in time, and context, measuring or ranking the most important factors impacting Indigenous communities’ attitudes remains a challenge
[14]. In this view, the current entry employs partial least squares-structural equation modeling (PLS-SEM), an advanced multivariate method of statistical analysis that is useful for assessing the relationships between multiple factors simultaneously, hence identifying the key predictor of Indigenous peoples’ perceptions of climate impacts
[18][19].
2. The Context of a Study
Out of thirteen states, Sabah (73,000 km
2) is the second largest state in Malaysia. The Kinabatangan district is located in East Sabah, under the administration of the Sandakan division. Kinabatangan River is the largest and longest river in Sabah. It has a length of 560 km and a catchment area of 16,800 km
2 and covers almost 23% of the total land area of Sabah. The river is one meter above sea level, but it can rise as high as 12 m above sea level during heavy rain. Most Kinabatangan villages are located in the lowlands along the river. Historically, the Kinabatangan area is dominated by natives known as Orang Sungai (River people)
[20]. The majority of the Sungai people are Muslim, and they live in scattered settlements along the Kinabatangan River. The Sungai people have always lived along the Kinabatangan River to barter (a traditional exchange) forest products with traders who sail on this river
[20][21]. The Sungai people engage in subsistence farming, fishing, seasonal fruit harvest, collection, and the sale of forest harvest
[22][23]. Some Indigenous people work in different governmental, private, tourism, or conservation sectors
[22][24]. Despite various economic opportunities, most Sungai people today still practice traditional livelihoods to sustain their daily living
[24]. Conventional farming and fishing highly depend on climate, rendering them susceptible to climate hazards.
The Malaysian government implemented poverty reduction strategies over the past decades to improve the livelihoods of Indigenous peoples throughout the nation
[25]. Nevertheless, this Indigenous population remains socio-economically marginalized
[25]. In Sabah, they are denied native land customary rights. The majority of residents accept partial recognition of official land ownership, yet their lives and survival are dependent on it. The Indigenous communities in Kinabatangan have limited access to basic amenities, such as a clean water supply. Some areas in the Kinabatangan cannot be reached by road. The communities have to cross over the Kinabatangan River using a boat or ferry
[26]. In 2005, the Sabah government established Lower Kinabatangan Wildlife Sanctuary and enforced Wildlife Conservation Enactment 1997, which resulted in limited access to hunting and harvesting natural resources
[27]. A proposal has been made to build a 350 m bridge to connect Sukau village to opposite villages across the vast Kinabatangan River. The bridge and paved roads are necessary for economic development in this area
[26]. However, this suggestion sparked controversy among Kinabatangan stakeholders, including local and international conservationists. They have great concerns that the bridge would cause significant landscape changes and the potential risk of wildlife extinction when large-sized animals cannot migrate through fragmented landscapes
[28]. In 2017, the Sabah government discarded this plan, resulting in a public protest by some Indigenous communities
[29]. The marginalization of Indigenous peoples, insufficient access to proper amenities, and the conservation pressure are compound issues that challenge the survival and livelihoods of the natives in this region.
3. Climate Change Impact and Adaptation
The Kinabatangan area is well known for spectacular but critically endangered wildlife species, such as the Bornean orangutan, Bornean elephant, and the proboscis monkey. These animals attract local and international tourists to view the animals in their natural habitat
[22][24]. These animals can be seen along the Kinabatangan River during the driest season between March to September. Few tourists come to the Kinabatangan from December to January because of heavy rain leading to flooding; thus, the villagers obtain lower incomes. Globally, the diminution of biodiversity is related to increases in extreme weather events, barriers to dispersal, and changes in trophic levels
[30]. For example, cyclones can alter the onset of sexual maturity in turtles, floods can reduce plant species richness, and prolonged droughts have caused population collapse in koalas
[31]. In Kinabatangan, extensive forest conversion to oil palm plantations has resulted in significant habitat loss and fragmentation, leading to biodiversity loss
[32][33]. Habitat loss and climate change can act synergistically, thus amplifying their negative impacts on biodiversity
[34]. Orangutans in the Kinabatangan feed primarily on fruits. The reduction in natural food sources during a prolonged drought can lead the orangutans to starvation and aggravate human-wildlife conflict when they resort to entering villagers’ orchards to search for food
[32][35]. Increased drought periods negatively affect tree survival, while warm temperature adversely affects fish species by correlating with disease proliferation
[36]. The anthropogenic impacts on the biodiversity resources, coupled with a changing climate, have negatively affected the Kinabatangan tourism industry because the flagship attraction is wildlife
[22][37]. Kinabatangan also attracts international organizations for conservation work such as tree planting in Batu Puteh and Sukau villages
[32].
Other pressing issues occurring in the Kinabatangan are climate-related phenomena such as floods and forest fires, though the climate influences the latter indirectly. The communities in the Kinabatangan depend much on the Kinabatangan River and surrounding aquatic water resources for their livelihoods and domestic water consumption
[38]. Unfortunately, timber logging in upstream Kinabatangan areas deteriorates water quality and increases flood risk due to changing hydrology. In addition, land clearance for oil palm plantations causes severe soil erosion, and the resultant displaced soil is washed into the Kinabatangan River
[33]. During dry periods and less rainfall, the communities encounter a shortage of clean water supply. Seasonal floods are primarily linked to human factors and activities in land use. However, heavy rain also raises the water level of the Kinabatangan River, leading to severe flooding, which can cause human death, property damage, and economic loss
[39]. The Indigenous communities encounter recurring floods with occasional landslides every year. Forest fires have significant effects on biodiversity resources. For example, a massive fire destroyed about 200 hectares of Kinabatangan forest reserve in 2016; as commented by a conservationist, “Over the years, a huge amount of resources, such as time and money, have been spent by many stakeholders to conserve Kinabatangan biodiversity, there is still more that needs to be done to ensure that wildlife, forest, and Kinabatangan peoples can exist in harmony and benefit each other. Everybody loses if decades of hard work and dedication go up in smoke”
[40] (p. 2). The recurring incidence of forest fires is commonly observed to be related to hunters utilizing unsustainable methods to drive animals out of their hiding places. During a drought season, dry and strong wind spread the fire to an adjacent sanctuary and Indigenous settlement
[27]. Lessons learned from these issues are that the hazards can cause significant damage to Indigenous lives, properties, and natural resources. There is a need to engage the communities to solve this problem and participate in local climate adaptation.
The Malaysian government has included specific guidelines designed to address climate change impacts in the National Policy on Climate Change and the Malaysia Plans. However, many of the strategies prioritize mitigation over adaptation plans, such as promoting energy efficiency among the public and reducing GHG emissions
[41]. At the national level, critical areas that require adaptation are agriculture, drought, flood, erosion, forest, biodiversity, and coastal marine habitat. Initiatives undertaken by the Malaysian government include increasing awareness among the public across the nation, such as the launching of an official website known as ‘Infobanjir’ (flood) and ‘InfoKemarau’ (drought) to provide information on forecasting and monitoring of both hazards, including to facilitate emergency responses
[42]. There is a weather observation and radar station in the Sandakan Meteorological Office, which produces daily weather forecasts for Kinabatangan and early warnings of adverse weather phenomena, such as continuous heavy rain, thunderstorms, drought, strong winds, and haze. Several strategies undertaken to adapt to climate change impacts are: to improve drainage in Kinabatangan areas vulnerable to flooding, to slow down animal population decline by increasing habitat corridors, and quick responses from the District Disaster Management Committee to evacuate flood victims to safe places
[34][43]. However, Malaysia’s climate adaptation does not adequately incorporate Indigenous coping strategies
[41]. Understanding Indigenous perceptions of climate change impacts is critical because the government requires their knowledge to prepare for effective adaptation strategies
[44][45].
4. Modeling the Relationship between Communities’ Attitudes and Climate Change
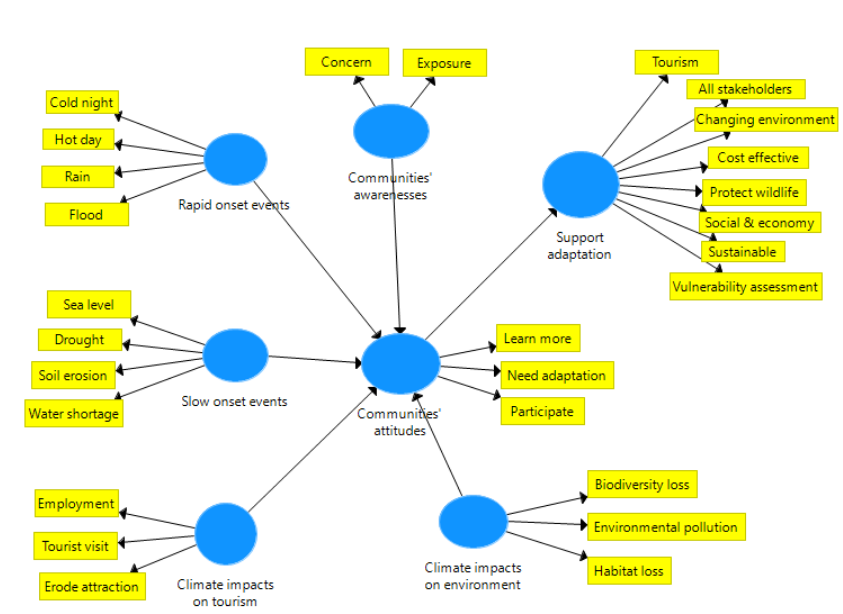
Researchers develop a research model based on the available literature to assess Indigenous peoples’ perceptions of climate change impacts in Kinabatangan (Figure 1). The process of identifying factors related to Indigenous support for climate change adaptation was carried out in three steps. First, researchers conducted a literature review to assess the impacts of climate change on the Indigenous communities and how they responded to these impacts. Second, researchers identified factors associated with Indigenous support for adaptation from the literature, which led to the identification of seven variables: communities’ awareness, rapid onset events, slow onset events, climate impacts on tourism, climate impacts on the environment, communities’ attitudes, and support towards adaptation. Third, each construct in the model was validated through interviews with the Indigenous people. The initial confirmation of the constructs was crucial to ensure the items (e.g., cold night, hot day, drought, and rainfall) selected to form each variable (i.e., rapid onset events) were applicable to the actual climate scenario in the Kinabatangan area. The following paragraphs describe the seven constructs employed in the research model. Hypothesis 1 (H1). Communities’ awareness positively affects the communities’ attitudes in supporting climate change adaptation. Hypothesis 2 (H2). Slow onset events positively affect the communities’ attitudes in supporting climate change adaptation. Hypothesis 3 (H3). Rapid onset events positively affect the communities’ attitudes in supporting climate change adaptation. Hypothesis 4 (H4). Climate impacts on tourism positively affect the communities’ attitudes in supporting climate change adaptation. Hypothesis 5 (H5). Climate impacts on the environment positively affect the communities’ attitudes in supporting climate change adaptation. Hypothesis 6 (H6). Communities’ attitudes have a positive effect on communities’ support for climate change adaptation.

Figure 1. Research model to assess factors influencing Indigenous support for climate change adaptation
5. Findings on Indigenous perspectives of climate change impacts
This entry investigates Indigenous peoples’ perceptions of climate change impacts in the rural Kinabatangan. In particular, researchers' research model shows how climate factors and communities’ attitudes influence Indigenous support and participation in climate change adaptation. The findings show that communities’ awareness positively and significantly affects the communities’ attitudes towards climate change adaptation (H1). The respondents with higher awareness and prior exposure to climate change impacts were more likely to support climate adaptation in this region. Indigenous awareness and personal acknowledgment of climate change are the most crucial factors determining their decisions to employ adaptation measures
[9][46]. Researchers' results show that the Sungai people rely on traditional knowledge to resume subsistence livelihoods under prolonged drought and heavy rainfall
[2][47]. In Kinabatangan, however, having Indigenous knowledge does not necessarily translate into adjusting actions in changing environments. Constant exposure to changing climate can alter Indigenous peoples’ awareness and concern, influencing their traditional knowledge to adapt to climate change. Indigenous awareness of climate change impacts and concern about the frequency and intensity of climate hazards determine the Sungai peoples’ attitudes on engaging in the adaptation. This finding implies that local authorities can apply this factor by providing scientific climate information and adaptation guidelines to ensure the communities respond appropriately to the impacts, thus improving adaptation outcomes in this region
[12].
Respondents who score rapid onset events (ROE) due to hot days, cold nights, floods, and heavy rain have a positive and significant effect on the communities’ attitudes, implying that they support climate change adaptation (H2). However, the slow onset events (SOE), measured by soil erosion, sea-level rise, prolonged drought, and water shortage, insignificantly affect the communities’ attitudes (H3). The findings show that the frequency and intensity of changing weather have a substantial impact on Indigenous peoples’ perspectives. This in turn determines their support for climate adaptation. Researchers' results are consistent with previous studies that show that Indigenous communities perceive erratic rainfall, increasing warming temperature, and drought as obvious signs of changing weather patterns
[1][3][48]. Extreme weather (ROE) is a prominent indicator for the Sungai people to support climate actions more than the SOE factor that occasionally occurs.
The climate impacts on tourism (CIOT) positively and significantly affect the communities’ attitudes (H4). Conversely, researchers do not find a significant relationship between the climate impacts on the environment (CIOE) and the communities’ attitudes (H5). The climate change burden negatively affects the socioeconomics of rural Indigenous communities. Extreme climates such as prolonged drought and heavy rainfall reduce agricultural yield and fish catchment in the Kinabatangan River. Climate change impacts on environmental resources are varied, and Indigenous peoples rely heavily on these resources, which are vulnerable to a changing climate
[49][50]. However, not much is known regarding what type of resources determine Indigenous peoples’ perception to support climate action. This entry fills this gap by understanding that the Kinabatangan communities prioritize the effects on different aspects such as reduced tourism revenue, biodiversity loss, and climate-related health problems. They make a distinction on the economic aspects–they perceive natural resources explicitly related to their livelihoods as more critical than other resources not related to their financial loss. In other words, loss of wildlife affects tourism revenue, and reduced crop yields are more alarming than vegetation and forest cover destruction. Researchers found the divergences related to prior exposure to media communications
[51]. Such differences are also shaped by their roles and experiences working in particular organizations. The respondents who work in the conservation sector link the impacts with biodiversity values, but those working in tourism enterprises worry more about its consequences on tourism employment and revenue. Studies that examine the effects of economic and environmental factors on Indigenous support for climate actions are limited
[52][53], but this entry provides evidence of economic importance in encouraging Indigenous peoples’ participation in coping with climate impacts.
Despite the initiatives undertaken by the Malaysian government, researchers' findings reveal that a practical approach to adapting to climate change impacts is not communicated well to rural dwellers, such as in the case of the Sungai people in the Kinabatangan, Sabah. The Indigenous communities report noticeable effects of changing climate, but they are not aware of specific adaptation strategies to solve this problem. The Indigenous peoples’ expression of lack of knowledge on readily available initiatives to cope with the effects is an opportunistic area for immediate attention. This entry contradicts Tunde and Ajadi
[3], who report that Indigenous communities are given early warnings and employ different local adaptation strategies to cope with climate impacts. The lack of knowledge in responding to specific climate events could undermine a sustainable approach to coping with recurring climate change impacts. Common factors attributed to low awareness of climate change among Indigenous peoples are marginalization, limited access to education, poor communication, and top-down institutional processes that allow little Indigenous voice
[13][49][54]. In Kinabatangan, researchers' findings reveal that the communities are only informed after the planning and decision-making with government authorities. This scenario exhibits a fragmented, top-down approach that excludes Indigenous involvement, thus reducing adaptation acceptance. The Malaysian government needs to encourage the participation of marginalized Indigenous communities in dealing with the climate effects to reduce poverty resulting from the loss of economic revenue because of climate hazards
[25]. Strategies to cope with climate change impacts are likely to fail due to knowledge gaps that exist when a local community is excluded during a planning process
[55][56]. Therefore, the top-down approach requires changes by acknowledging everyone’s equal right to participate in planning and decision-making. Recognizing the valuable contributions that Indigenous communities can make using their unique local knowledge could assure that each individual across the country can express their opinions and holistically receive climate change messages.
There is no one-size-fits-all solution for different climate scenarios, as Indigenous communities in different regions, due to differences in culture, economic activities, and environment, experience varying levels of climate hazards
[12][55]. Climate change adaptation policies that involve contradictory perspectives are complicated, but workable strategies are possible if planned based on local needs and consequences. Researchers' research model shows that the respondents who view the factors related to support adaptation [H6] positively are more inclined to solve the climate issues in this area. However, any climate action should consider local needs, such as multiple social, economic, and cultural benefits for local communities. Other critical criteria to consider for the uptake of Kinabatangan climate change adaptation are the engagement of all Kinabatangan stakeholders, protection of the natural and tourism resources, adapting to a changing environment, and inclusion of vulnerability assessments. Overall, this entry provides early guidelines for the Kinabatangan stakeholders, policymakers, and the Sabah government to pay extra attention to the adverse climate effects and the lack of adaptation actions. While this entry focuses on Indigenous communities and climate change impacts, the adaptation strategies should include the interaction between climate change and natural resources conservation and the tourism sector. Careful planning is critical considering that this area has a complex interplay between biodiversity conservation, Indigenous reliance on depleting natural resources, wildlife-based tourism, and extensive land clearance, all of which place this area as highly vulnerable to climate hazards
[35][57]. As the majority of the Sungai people live in this region, their perspectives are essential for the adaptation plans, and they should be included throughout the adaptation planning process.
This entry is adapted from the peer-reviewed paper 10.3390/su14116459