Fleshy fruits are generally hard and unpalatable when unripe; however, as they mature, their quality is transformed by the complex and dynamic genetic and biochemical process of ripening, which affects all cell compartments. Ripening fruits are enriched with nutrients such as acids, sugars, vitamins, attractive volatiles and pigments and develop a pleasant taste and texture and become attractive to eat. Ripening also increases sensitivity to pathogens, and this presents a crucial problem for fruit postharvest transport and storage: how to enhance pathogen resistance while maintaining ripening quality. Fruit development and ripening involve many changes in gene expression regulated by transcription factors (TFs), some of which respond to hormones such as auxin, abscisic acid (ABA) and ethylene. Ethylene response factor (ERF) TFs regulate both fruit ripening and resistance to pathogen stresses. Different ERFs regulate fruit ripening and/or pathogen responses in both fleshy climacteric and non-climacteric fruits and function cooperatively or independently of other TFs. In this review, we summarize the current status of studies on ERFs that regulate fruit ripening and responses to infection by several fungal pathogens, including a systematic ERF transcriptome analysis of fungal grey mould infection of tomato caused by Botrytis cinerea. This deepening understanding of the function of ERFs in fruit ripening and pathogen responses may identify novel approaches for engineering transcriptional regulation to improve fruit quality and pathogen resistance.
The changes that occur to fleshy fruits during ripening make them more sensitive than unripe fruit to infection by bacteria and fungi [1,2]. The ripening changes are caused by coordinated induction or the repression of multiple genes, influenced by environmental factors such as light, temperature, humidity [3], and internal elements such as phytohormones [4,5], transcription factors (TFs) [5,6] and epigenetic modifications [7–9]. The main TFs in tomato (Solanum lycorpersicum) involved include MADS, particularly RIN (MADS-RIN), several different NACs including NOR and NOR-like1, CNR and other TFs responsive to auxin, ABA and ethylene [5]. Some TFs, such as ERFs, trigger gene expression and fruit ripening downstream of RIN, CNR and NOR, or act synergisttically with these and other TFs to repress or activate different facets of ripening. TFs also influence infection of fruit by fungal pathogens [1,10]. These include a GRAS TF SlFSR [11], SlMYB75 [12], bHLH TF MYC2 [13,14] and an AP2 TF SlSHN3[15]. Other TFs involved in fruit development, but not directly related to ripening, can also impact fruit susceptibility to Botrytis cinerea (B. cinerea), such as the KNOX TFs (SlTKN4 and SlTKN2), Golden2-like (SlGLK2) and TFs and SlAPRR2-like, which regulates chlorophyll accumulation and other aspects of chloroplast development before ripening onset [16–19]. SlGLK2 over-expression has been suggested to favour infections of unripe fruit by B. cinerea because of their increased sugar content [10]. Tomatoes engineered to express TFs that upregulate flavonoid biosynthesis genes show an extended shelf life [20–22], and this has been attributed to their higher levels of flavonoids, which are important antioxidants. For example, purple Del/Ros1 tomatoes are firmer than WT fruit, and their shelf life was doubled [20]. This is consistent with the ability of flavonoids to scavenge hydroxyl radicals, thus reducing their effects on cell-wall integrity, but other mechanisms may also be involved.
Fungal diseases such as those caused by B. cinerea and Colletotrichum gloeosporioides, are the most widespread cause of fruit rotting [23]. B. cinerea is a well-researched airborne necrotrophic plant pathogen, which can infect more than 200 crop hosts throughout the world [14,24], leading to annual economic losses exceeding USD 10 billion worldwide [25]. C. gloeosporioides causes anthracnose, a major disease of many tropical fruits such as avocado (Persea americana Mill.), mango (Mangifera indica L.), papaya (Carica papaya L.) and strawberry (Fragaria ananassa Duch.). While the host fruit are still unripe, C. gloeosporioides spores produce an infection peg, which penetrates the cuticle of unripe fruit and then becomes quiescent. Growth is only resumed when the fruit begin to ripen and the quiescent fungus is stimulated to produce hyphae and initiate necrotrophic growth, causing the anthracnose fruit-rot symptoms. It is possible that the fungus perceives ethylene or monitors other signals produced by the fruit during ripening or wounding [26], but this requires further investigation. The quiescent phase of C. gloeosporioides contrasts with the behaviour of B. cinerea, which can infect both unripe and ripe fruits through wounds, causing grey mould. Alkan et al. [27] carried out simultaneous expression analysis of the C. gloeosporioides pathogen and fruit during different stages of infection in tomato and showed that over 3000 transcripts were significantly up-regulated, compared to control fruit. The upregulated genes were involved in processes such as the hypersensitive response (HR), phenylalanine biosynthesis, flavonoid biosynthesis and cell wall modification (xyloglucan endotransglucosylases and expansin-like proteins). Several responses were involved in promotion of cell death, including enhanced salicylic acid (SA) signaling, which promotes the respiratory burst, involving nicotinamide adenine dinucleotide phosphate (NADPH) oxidase transcripts, and repression of the jasmonic acid (JA) and ethylene response pathways. Hong et al. [28] characterized the transcriptome of mango infected by C. gloeosporioides and identified transcripts for defense-related pathways and other proteins involved in signaling pathways. Genes encoding 373 TFs including MYBs (10.7%-), WRKYs (8.0%-), and ERFs (16.1% of the total TFs) showed increased expression and 13 ERF unigenes were up-regulated 1.5- to 85-fold in infected fruits.
The challenge for fruit production is to balance fruit ripening and pathogen resistance to maintain postharvest fruit quality. Understanding the underlying processes of ripening control and the pathogen response, both of which involve ERFs, may provide novel approaches for engineering improvements to fruit quality and pathogen resistance. Ethylene response factors (ERFs) belong to the APETALA2/ethylene response factors (AP2/ERFs) TF family, one of the largest of the 58 plant TF families, defined by their AP2/ERF domains that consist of approximately 60 to 70 amino acids [29]. ERFs act downstream of ethylene signaling [30,31] and play important roles in various aspects of fruit ripening [30,32,33]. ERFs have also been widely reported to be involved in responses to multiple biotic and abiotic stresses in various plant species [34]. In addition to their role in ripening, multiple members of the AP2/ERFs family play a role in fleshy fruit resistance to pathogens [35,36].
In this article, we review and summarize the current status of studies on ERFs that regulate fleshy fruit ripening and fruit resistance to pathogens, as part of an investigation into novel approaches for altering transcriptional regulation to improve fruit quality and pathogen resistance.
Fleshy fruits are classified as climacteric (e.g., apples (Malus pumila Mill.), pears (Pyrus spp.), bananas (Musa spp.), melons (Cucumis sativus L.) and tomato) or non-climacteric (e.g., pineapple (Ananas comosus L.), strawberry, citrus (Citrus reticulata Blanco.)) types. Tomato is a typical climacteric fruit which shows a characteristic rise in respiration (the respiratory climacteric) and ethylene production at the onset of ripening. Ethylene is required for ripening initiation in climacteric fruits and is a major cue that initiates most aspects of ripening [5,32,37], although signaling by other hormones also augments ripening. In the non-climacteric strawberry, however, ABA appears to be the main initiator of ripening [38].
Increases in ethylene production in plants involve changes in expression of multiple ACC synthase (ACS) and ACC oxidase (ACO) enzymes (Figure 1, [4]). Prior to ripening, the basal level of ethylene production (System 1 ethylene) in tomato is approximately 0.05 nL−1·g−1·h−1. This typically rises 100- to 300-fold, and peak ethylene production ranges from 5 to 15 nL−1·g−1·h−1. This increase is due to autocatalytic (System 2) ethylene biosynthesis [39]. Different isoforms of ACS and ACO with different structures and regulatory properties encoded by genes with different transcriptional regulation are involved in system 1 and system 2 ethylene synthesis. Ethylene controls different steps in the ripening process by activating expression of ERFs and other TFs, which upregulate different genes involved in color, flavor, texture and aroma (Figure 1) by individual ERFs that regulate them [4,32,33,40]. Ethylene effectively promotes ripening when applied to mature fruit, and its action can be specifically inhibited by the volatile 1-methylcyclopropene 1-carboxylic acid (1-MCP) [41–43], which provides a useful experimental switch and a means of controlling postharvest behaviour of many fruits and flowers.

Figure 1. The involvement of ethylene response factor (ERF) in tomato fruit ripening and pathogen response. Ethylene synthesis relies on the activity of ethylene precursor 1-aminocyclopropane-1-carboxylic acid (ACC) synthases (ACS) and ACC oxidases (ACO) which transform S-adenosyl-L-methionine (SAM) into ACC and convert ACC into ethylene, respectively. In tomato, there are 14 ACS (ACS1A, ACS1B, ACS2–13) and 6 ACO (ACO1–6) members; both ACS1A and ACS6 are involved in system 1 ethylene biosynthesis and the autocatalytic ethylene synthesis is catalyzed by ACS2 and ACS4. ACO1 and ACO4 are responsible for the transition to system 2 ethylene because their transcripts accumulate with the climacteric rise of ethylene production [32]. The ERFs function downstream of the ethylene signaling chain (ethylene receptors (ETR), constitutive triple-response (CTR), EIN3-Like (EIL)), and play roles in fruit color, aroma and flavor formation, softening changes and pathogen resistance by regulating different facets of the ripening response by binding to target gene GCC-box elements and transactivation promoters of genes involved in accumulation of carotenoid or anthocyanin and volatiles, sugar and acid metabolism, cell-wall degradation and pathogen response. Ripening regulators such as MADS-RIN (RIN), SBP-CNR (CNR) and NAC-NOR (NOR) also act on expression of multiple downstream target genes.
ERFs are downstream ethylene signaling components and they play important roles in ethylene-dependent developmental processes such as abscission, senescence and ripening of climacteric fruit [30,32,33,44]. The large number of ERFs is believed to explain the diversity and specificity of ethylene responses in plants. Based on distinctive amino acid residues and utilizing the classification adopted for Arabidopsis, at least 81 ERF members were identified from the tomato genome, each of them named with a letter (A–J), plus the subclass and a number [30,33,44]. Many of these ERFs activate the expression of specific genes or groups of genes. The ERF.F subfamily members, however, act as transcriptional repressors, not activators, of downstream target genes and have a characteristic EAR (Ethylene-responsive element binding factor-associated amphiphilic repression) motif (LxLxL and DLNxxP), associated with transcriptional repression [45].
A heatmap shows the different ripening-related expression patterns of the 23 main ERF genes expressed during tomato ripening, extracted from publicly available transcriptomes using the online TomExpress platform (http://gbf.toulouse.inra.fr/tomexpress) on 15 March 2022 (Figure 2). Twelve genes (ERF.A3, D3, E1, E2, E3, F3, F4, F5, F6, H10, H12, H14) display an increase in their expression at the ripening initiation stage (Breaker) and reach a peak at the pink or fully ripe stage; one gene (ERF.F2) displays an increase in transcripts at the mature green (MG) stage and remains relatively highly expressed during ripening. Six genes (ERF.B3, C1, C6, D1, D2, H17) show an increase at a specific ripening stage (pink or fully ripe) but show no significant changes when ripening is initiated. The other genes (ERF.B1, B2, E4, F1) show obvious increases and peak transcript levels at the breaker stage, which supports their potential functions in ripening initiation (Figure 2). It should be noted that 17 of the selected 23 genes, excluding ERF.C6, D1, D3, E3, H14, H17, were also considered as the best candidates for involvement in ripening initiation and progression, based on their high expression levels and ripening-related pattern of transcript accumulation [33].

Figure 2. Gene expression pattern of ERFs in tomato fruit during ripening. Data for wildtype (Ailsa Craig, AC) tomato fruit, downloaded from TomExpress (http://tomexpress.toulouse.inra.fr/, [46]) on 15 March 2022. IMG, immature green fruit, 17 days post-anthesis (dpa); MG, mature green fruit, 39 dpa; Breaker, first sign of color change, 42 dpa; Pink, full color change, 45 dpa; Fully ripe, fruit that have reached peak ripening stage. Genes are clustered by expression patterns using pheatmap package in R 4.2.1 software. The values are displayed in color ranging from blue (low) to red (high), with genes with values below 0.5 excluded from the heatmap.
Previous studies recognized that ERF.E4 (alternatively named SlERF6 [47]; or named LeERF1 [48]) and ERF.B3 [49] TFs play key roles in ethylene biosynthesis, signaling and ripening. Transcripts of ERF.F5 (alternatively named LeERF3/LeERF3b), a repressor class ERF gene that does not respond to abiotic stresses or wounding, accumulate before ripening onset and decline sharply thereafter [50]. ERF.F4 (alternatively named ERF9) transcripts also increase significantly late in tomato fruit developmental and their transcript accumulation is negatively correlated with flavonoid biosynthesis [51]. Several more ERF genes appear to be involved in tomato fruit ripening, such as SlPti4 (also named ERF.A3) [52] and ERF.F12 [30].
Other climacteric fruits, in addition to tomato, also undergo ethylene synthesis and evolution at the onset of ripening and multiple members of the AP2/ERFs family appear to have ripening-related functions in other fruits (discussed later). Ethylene signaling via ERFs is transmitted to the promoters of genes such as ACC oxidase (ACO), ACC synthase (ACS), polygalacturonase (PG) and phytosynthase (PSY), etc., which are involved in multiple ripening pathways. In peach (Prunus persica L.), ABA is also involved in ripening regulation, and PpERF3 activates and PpeERF2 suppresses ABA biosynthesis by, respectively, positively and negatively regulating transcription of 9-cis-epoxycarotenoid dehydrogenase (NCED) genes PpeNCED2/3, involved in ABA biosynthesis [53,54]. PpERF/ABR1 bind directly to the promoter of cell-wall gene PpPG and activate its expression in peach fruit [55]. In durian (Durio zibethinus L.), DzERF6 and DzERF9 have been recognized as the repressor and activator, respectively, of ethylene biosynthesis [56]. The banana (Musa acuminata AAA group, cv. Cavendish) MaERF9, apple (Malus domestica Borkh) MdERF1, and apple (Malus domestica Golden Delicious) MdERF3 are positive activators [57–59], whereas MaERF11 (Cavendish) and MdERF2 (Golden Delicious) repress fruit ripening [59,60]. MaERF9 and MaERF11 regulate the transcript levels of the ethylene biosynthetic genes ACO1 and ACS1 by binding to their promoters, and they have also been reported to physically interact with ACO1 protein [57]. MaERF11 also interacts with a histone deacetylase MaHDA1, forming a TF complex that represses genes such as MaACO1 and expansins, in a process involving histone deacetylation [60]. In apple (Malus domestica), MdERF2 is involved in three interactions regulating MdACS expression. The repressor MdERF2 and activator MdERF3 regulate the transcript level by binding to the promoters of MdACS genes. MdERF2 also inhibits MdERF3 activity by binding to the dehydration-responsive (DRE) element (a core sequence of CCGAC) in the promoter, indirectly suppressing MdACS expression. Additionally, a direct interaction between MdERF2 and MdERF3 modulates the binding of MdERF3 to the MdACS promoter, suppressing its expression in fruit flesh [59]. MdPSY1 and MdPSY2 are involved in carotenoid accumulation in apple (Royal Gala) fruits and are activated by AP2/ERF TFs such as AP2D15, AP2D21, AP2D26 and MdAP2-34 [61,62].
ERFs have also been reported to function in non-climacteric fruit ripening and development of quality attributes. This offers some support for the suggestion that ethylene signaling is required for the process, although another interpretation is that some ERF-like genes are actually regulated by other hormones. CitERF16 activates CitSWEET11d expression in citrus (Citrus unshiu), which promotes sucrose accumulation in both citrus and tomato fruit [63]. CitAP2.10 is involved in regulating the synthesis of (+)-valencene in Newhall orange (Citrus sinensis), by upregulating the transcription of terpene synthase 1 (CsTPS1) [64]; CitERF71 physically binds to the CsTPS16 promoter and contributes to E-geraniol synthesis in sweet orange (C. sinensis Osbeck) fruit [65]. In strawberry, FaERF#9 interacts with FaMYB98 to form an ERF-MYB complex, which activates the quinone oxidoreductase (FaQR) promoter. FaQR catalyses the last step in the 4-hydroxy-2,5-dimethyl-3(2H)-furanone biosynthesis pathway, which makes a major contribution to strawberry fruit aroma [66]. In ripening watermelon (Citrullus lanatus), the accumulation of ClERF069 transcripts is negatively correlated with the sugar and lycopene content, and its overexpression in tomato delayed the ripening process, reducing ethylene production and the accumulation of lycopene and β-carotene, confirming that ClERF069 negatively regulates fruit ripening [67]. Thus, there is substantial evidence for involvement of ERFs in regulating aspects of ripening in climacteric and non-climacteric fruits. However, it should be emphasized, as mentioned above, that ERFs have been identified mainly by gene homology, and it is possible that in non-climacteric fruit they are regulated by other hormones, in addition to ethylene, such as ABA [38].
Ripe fruit are much more sensitive to pathogen infection then unripe ones, as shown by taking the climacteric fruit tomato as an example. First, tomato pleiotropic ripening mutants, e.g., rin, nor, Nr, are unable to ripen and do not rot for many months. The senescence process that normally begins after ripening greatly increases the susceptibility of fruits to pathogenesis and rotting. Alterations in fruit texture, increases in the accumulation of excess reactive oxygen species (ROS), increases in cell membrane permeability and metabolic disorder lead to irreversible damage, cell disintegration and increased sensitivity to fungal infection [68–70]. The cell-wall degradation that occurs during ripening, causing softening, is due to the upregulation of a battery of cell-wall-modifying enzymes. The action of ROS also enhances softening [71] and, together with other changes in transcript-encoding cell-wall enzymes, increases the susceptibility to pathogen infection. Second, ripening enhances the likelihood of damage to fruit, which can generate wounds for pathogen entry [10,27]. For example, genes encoding proteins involved in cell-wall changes, such as expansin (Exp1), pectinmethylesterase (PME), polygalacturonase (PG) and pectate lyase (PL), all contribute to a reduction in the firmness of tomato fruit, which increases the susceptibility to pathogenic fungi [70,72,73]. Third, the accumulation of metabolites such as amino acids, organic acids, sugars, and some secondary metabolites provides a rich source of nutrients for colonizing pathogens. Alterations in intra- and extra-cellular pH, ROS levels and increases in lipid peroxidation and protein oxidation also change the cellular environment during ripening and provide energy and signals for pathogens, generating a favorable environment for growth and reproduction for invading fungi [10]. ROS is not only important because of its effects on plant metabolism but also because the increase in ROS that occurs in response to pathogenic fungal initiates the host plant oxidative burst [10].
3.1. General Responses to Infection and the Involvement of ERFs
Fruit pathogens include pathogenic fungi, bacteria, viruses, viroids, etc. [74]. Compared to parasitic microoganisms, pathogenic fungi with necrotrophic lifestyles are much more devastating, killing the host tissue and eventually causing rotting. Necrotrophic fungi include B. cinerea, Rhizopus stolonifera, Fusarium acuminatum, C. gloeosporioides, and plant immune responses against these fungi involve pathogen-associated molecular pattern (PAMP) recognition and mitogen-activated protein kinase (MAPK) cascades. Phytohormones such as ethylene, JA and SA also coordinate and regulate the production of multiple complex stress-related secondary metabolites [73].
Active defenses switched on when plants are infected by pathogens include an oxidative burst, expression of defense-related genes, such as pathogenesis-related (PR) genes, and the accumulation of antimicrobial compounds [75–77]. PR genes are regulated by several plant hormones, such as SA and JA [78]. TFs are central components of plant defense signaling and adaptation mechanisms [74]. WRKY62 and WRKY 70 TFs are involved in the JA and SA signaling pathways [79,80], and WRKY TFs can regulate the transcription of many PR genes by binding to the W-box in their promoters [81]. In addition to WRKYs, ERFs have been widely reported as being involved in regulating ripening and responses to various biotic and abiotic stresses [34] by binding to a cis-acting element, the AGCCGCC (the GCC box) [34] element, which is highly enriched in promoter regions of multiple genes expressed in response to pathogen infection. There are several examples in Arabidopsis of both positive- and negative-acting ERFs responding to infection (see Amorim et al. [82]), and the ERF repressors generally have the EAR motif. For example, ERF1 is known to up-regulate defense genes, leading to enhanced resistance in response to several fungi [83]. In contrast, other ERFs, such as ERF9 and ERF14, inhibit the expression of PR-1 during infection by Piriformospora indica, and ERF9 negatively regulates defense gene expression mediated by ET/JA signaling in response to B. cinerea infection [84].
3.2. ERF Factors Induced in Fruit Responses to B. cinerea
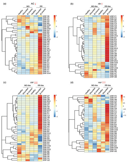
Tomato is the most important global vegetable crop. Fungal phytopathogens cause widespread losses and also reduce the ripe fruit quality. Among all the fungal pathogens, the grey mould disease caused by B. cinerea causes one of the biggest problems, and the tomato-B. cinerea pathosystem has become a model for studying quantitative host–pathogen interactions [85]. In order to analyze the function of ERFs in fruit responses to B. cinerea infection, we carried out comprehensive transcriptomic profiling of tomato ERF genes in WT fruits among AC_healthy, AC_wounded (wounded but not inoculated), AC_B. cinerea (wounded with B. cinerea inoculation) at two different ripening stages mature green (MG) and red ripe (RR)) using information from the NCBI database. A heatmap representing their expression pattern shows 33 genes, excluding those with low levels of transcripts (selected by FPKM > 10) (Figure 3a).

Figure 3. Gene expression pattern of ERFs in tomato (a) wildtype (Ailsa Craig, AC) and ripening mutant (b) rin, (c) cnr and (d) nor in healthy fruit and fruit infected with B. cinerea or uninfected (wounded). Wildtype tomato fruits were picked at mature green (MG) and red ripe (RR) stages; the ripening mutant fruits including Cnr, nor, rin were picked at MG-like and RR-like stages, all of which included healthy (healthy, neither wounded nor infected), wounded (wounded but did not infected) and B. cinerea (wounded plus infected with B. cinerea) fruits. All tomato fruit were sampled at 1 day post-inoculation (dpi) and fruit pericarp and epidermal tissue, excluding seeds, of the blossom end halves of healthy, wounded, and infected fruit were collected. Raw transcriptome data (accession number: GSE148217) were downloaded from the NCBI database and transformed to FPKM using hisat2 tools. The FPKM values were normalized by row and displayed with color ranging from blue (low) to red (high). Genes with FPKM values in all the tissues below 10 were considered as low-level transcripts and are not displayed in the heatmap. A single
These 33 genes have different pathogen-response-related patterns; 16 genes (ERF.A1, A4, B2, B12, B13, C1, C3, C4, C6, D2, D6, D7, F4, F5, G2, H9) display an obvious increase (fold change above 2.0) in their expression after B. cinerea inoculation compared to wounding alone at either or both ripening stages (MG and RR), and seven of them (ERF.A1, A4, B12, C3, C4, C6, H9) have strongly increased transcript levels (fold change above 10). Transcripts of ERF.A1 and C6 were strongly induced at both MG and RR ripening stages; the other genes (ERF.A3, B1, B3, E1, E2, E3, E4, E5, F1, F2, F3, F6, H7, H10, H12, H14, H16) showed no obvious increased transcript levels after wounding or B. cinerea inoculation.
Multiple ERF TFs are involved in tomato fruit resistance to B. cinera (Table 1). Expressions of ERF.A2 (ERF1) and ERF.F5 (ERF3) were upregulated in fruit after B. cinerea infection at the MG and RR stage, respectively [86]. ERF.A3, B2 (ERF5), C3, C6 and G2 regulate the expression of genes including Pathogenesis-Related (PR1-5), Plant Defensin (PDF1.2), the pathogenesis response marker gene PR-STH2 (formerly pathogen-activated gene of potato and the corresponding protein) and Thionin (Thi2.1) involved in B. cinerea infection [87–90]. ERF.A3 and F12 regulate the transcription of other TF genes including Related-to-ABI3/VP1 (RAV1), MYC2, cytokinin response factor 1 (SlCRF1), tomato stress-responsive factor 1 (TSRF1), Pti5 and Pti6 involved in B.cinerea resistance [30,87,90–92].
Table 1. ERFs involved in pathogenic response of tomato.
|
ERF |
Other Name |
Pathogen |
Reported Function |
Reference |
|
ERF.A1 |
ERF68 |
Pseudomonas syringae pv. Tomato (Pst) DC3000; Xanthomonas euvesicatoria (Xeu); B. cinerea |
Activation of hypersensitive cell death and disease defense involving modulation of ethylene, SA, jasmonic acid (JA) and hypersensitive response (HR) pathways ERF.A1 silencing resulted in increased susceptibility to B. cinerea, attenuated the B. cinerea-induced expression of JA/ethylene-mediated signaling responsive defense genes and promoted the B. cinerea-induced H2O2 accumulation |
[36,93] |
|
ERF.A2 |
ERF1 |
B. cinerea |
Expression of ERF1 was upregulated in fruit after B. cinerea infection at MG and RR stage |
[86] |
|
ERF.A3 |
Pti4 |
Pst DC3000; B. cinerea; |
ERF.A3 silencing decreased the resistance against Pst DC3000, but increased susceptibility to B. cinerea; Similar to ERF.A1, ERF.A3 silencing affected expression of genes involved in JA/ethylene-mediated signaling responsive defense genes and B. cinerea-induced H2O2 accumulation |
[36] |
|
ERF.B1 |
|
Tomato yellow leaf curly virus (TYLCV) |
Transcript of genes were affected in response to TYLCY infection in different cultivated tomato either resistant or susceptible to the virus |
[83] |
|
ERF.B2 |
SlERF5 |
TYLCV; B. cinerea |
Similar to ERF.B1, the transcript of ERF.B2 was affected in response to TYLCY infection; SlERF5 overexpression transgenic tomato plants enhances the resistance to B. cinerea |
[83,94] |
|
ERF.B3 |
LeERF4 |
TYLCV |
Similar to ERF.B1 and B2, the transcript was affected in response to TYLCY infection |
[83] |
|
ERF.B4 |
|
B. cinerea |
ERF.B4 silencing increased the susceptibility to B. cinerea, which affected expression of genes involved in JA/ethylene-mediated signaling responsive defense genes and B. cinerea-induced H2O2 accumulation |
[36] |
|
ERF.C1 |
TERF1; JERF2; SlERF1 |
|
ERF1 was involved in chitosan (CHT)-induced systemic acquired resistance (SAR) response |
[95] |
|
ERF.C3 |
|
B. cinerea |
ERF.C3 silencing increased the susceptibility to B. cinerea, which affected expression of genes involved in JA/ethylene-mediated signaling responsive defense genes and B. cinerea-induced H2O2 accumulation |
[36] |
|
ERF.C4 |
SlERF01; TSRF1 |
Stemphylium lycopersici; Ralstonia solanacearum; Pst DC3000; B. cinerea; TYLCV |
SlERF01 activates expression of PR1 and plays a key role in SA, JA and ROS signaling pathways, promoting resistance to S. lycopersici invasion; A transcriptional activator TSRF1, which was previously demonstrated to regulate plant resistance to R. solanacearum, reversely regulates pathogen resistance including Pst DC3000 and B. cinerea; Similar to ERF.B1- B3, the transcript was affected in response to TYLCY infection |
[83,92,96,97] |
|
ERF.C6 |
ERF2 or Pti5 |
Stemphylium lycopersici; TYLCV |
ERF2 either directly or indirectly regulates Pto, PR1b1 and PR-P2 expression and enhances tomato resistance to S. lycopersici, which has a key role in multiple SA, JA and ROS signaling pathways that contribute to resistance Similar to ERF.B1–B3 and C4, the transcript was affected in response to TYLCY infection |
[83,98] |
|
ERF.D6 |
ERF84 |
Pst DC3000 |
Overexpression of SlERF84 resulted in decreased plant resistance against Pst DC3000, which might due to downregulated expression of PR genes. |
[99] |
|
ERF.E1 |
SlERF2 |
B. cinerea |
Tomato ERF2 (ERF.E1) participates in MeJA-mediated disease by promoting genes that encode defense enzymes including pathogenesis-related proteins |
[35] |
|
ERF.F5 |
ERF3, SlERF3b |
B. cinerea |
Expression of ERF3 was upregulated in fruit after B. cinerea infection at mature green and redripe stage; SlERF3b overexpression transgenic tomato plants enhances the resistance to B. cinerea |
[86,94] |
|
ERF.H1 |
SlERF1 |
Rhizopus nigricans |
Overexpression of ERF1 in tomato fruit enhanced resistance against R. nigricans, including accumulation of transcripts of PR1a, PR5, Chi1 and PAL genes |
[100] |
The tomato SlERF2 (ERF.E1) gene participates in the disease resistance response and ERF2 overexpression enhanced tomato fruit resistance against B. cinerea. Methyl jasmonate (MeJA) is involved in this process and supplying it externally increased ethylene production, chitinase, β-1,3-glucanase, peroxidase and phenylalanine ammonia-lyase activities, and increased the PR proteins and phenolic content. Furthermore, MeJA enhanced the disease response in ERF2-overexpressing tomato fruit, whereas the effect was reduced in antisense SlERF2 tomato fruit [35]. The overexpression of ERF.B2 (SlERF5) and ERF.F5 (SlERF3b) plays an important role in the immune response to B. cinerea by upregulating the JA/ET signaling pathways [94]. B. cinerea infection leads to the upregulation of SlERF.A1, SlERF.A3, SlERF.B4, and SlERF.C3 defense signaling hormones such as SA, MeJA, and 1-aminocyclopropane-1-carboxylic acid (ACC, an ethylene precursor). The inhibition of either SlERF.B1 or SlERF.C2 by virus-induced gene silencing (VIGS)-proved lethal and silencing of SlERF.A3 (Pit4) significantly reduced vegetative growth of tomato plants. Silencing of SlERF.A1, SlERF.A3, SlERF.B4, or SlERF.C3 increased the susceptibility to B. cinerea and reduced accumulation of jasmonic acid and ethylene-responsive defense genes and H2O2 accumulation, which is involved in the plant hypersensitivity response. In response to B. cinerea, SlERF.A3 silencing also reduced the resistance to Pseudomonas syringae pv. tomato (Pst) DC3000, whereas silencing of SlERF.A1, SlERF.B4 or SlERF.C3 had no effect on resistance to this bacterium [36].
3.3. ERFs Interact with Other Ripening Regulators and Affect Fruit Resistance to B. cinerea Infection
A typical sign of tomato fruit ripening is the burst of ethylene production, which is essential for ripening initiation and progression [32,37]. Compared to unripe fruit, ripe fleshy fruit are more sensitive to mould infection [2], and this implies, as discussed above, that changes occurring during ripening cause fruit to become more susceptible to attack by pathogens. Several ripening-related mutants of the model climacteric fruit tomato [101], including ripening inhibitor (rin) [102], non-ripening (nor) [103], colorless non-ripening (cnr) [104] and Never-ripe (Nr) [105], make it possible to dissect and analyze the network governing gene expression changes during ripening and fruit pathogen infection.
It has been reported that mutant nor and rin fruit have similar disrupted ripening phenotypes and severely inhibited ethylene production [102-103], while the Nr fruit have disrupted ethylene signaling, which inhibits the ripening phenotype, and Cnr fruit remain partially unripe because of genome DNA methylation [106]. Tomato fruit susceptibility to B. cinerea infection is determined by disease incidence and disease severity (lesion growth, in mm) after inoculation. It was reported that MG-like fruit of Cnr was the only unripe fruit susceptible to B. cinerea infection, and Cnr RR-like showed greater susceptibility than wildtype (WT) Ailsa Craig (AC) fruit. Both MG-like and RR-like stages of rin fruit showed similar or slightly reduced susceptibility compared to WT AC fruit [73], and Nr fruit were fully resistant at the MG-like stage but only partially resistant at the RR-like stage [1].
However, ethylene production was induced by B. cinerea infection in WT, rin and Nr tomato fruit, which was shown by the fold change of ethylene production comparing inoculation to wounded fruits at 3 days post-inoculation (dpi), at the MG stage of AC (1.3-fold), rin (15.5-fold), nor (4.4-fold), Nr (22.5-fold) fruit and RR-like stage of AC (2.6-fold), rin (75.0-fold), nor (3.0-fold), Nr (3.2-fold) fruit [1] (ethylene production in Cnr fruit after inoculation was not checked). If ethylene was involved in disease susceptibility or response, in WT AC and rin fruit, treatment with 1-MCP might be expected to reduce their susceptibility to infection by pathogens compared to controls, but 1-MCP-treated WT RR fruit were not more resistant [1]. This suggests that ethylene production levels are not directly related to differences in susceptibility or resistance and some factor(s) other than ethylene that change during ripening may promote susceptibility.
To understand more about the role of ERFs in fruit ripening, we compared the accumulation of their transcripts at the MG and RR ripening stages in the extremely sensitive cnr, medium sensitive WT AC, slightly resistant rin and resistant nor ripening mutants. Nr was not considered due to its altered ethylene signaling mechanism. In interpreting the results of these experiments, it is important to recognize that it has recently been demonstrated that the nor and rin mutations produce aberrant TF proteins (either truncated NOR in nor or fused RIN-MC in rin) that have, through mutation, acquired the ability to negatively regulate some of their gene targets [37,107-111]. Furthermore, CNR knock-out fruit displayed only slightly delayed ripening, which is puzzling since it was previously recognized as a master ripening regulator [109]. Functional identification of RIN in fruit resistance to B. cinerea has been re-examined using knocking out (KO) technology, where RIN is absent [112], which contrasts with the previous comparison between WT and rin mutant, where MADS-RIN is a repressor [1,73]. The expression pattern heatmap for these new results, excluding a low level of transcripts (FPKM > 10), identified 33, 35, 37, 32 genes that had higher level transcripts (selected by FPKM > 10) in WT AC (Figure 3a), rin (Figure 3b), cnr (Figure 3c) and nor (Figure 3d) fruits, respectively, in healthy, wounded and B. cinerea infected (wounded plus B. cinerea) fruits.
In WT AC fruits, the selected 33 genes have different pathogen-response-related expression patterns. Sixteen of them have obvious increases in response to B. cinerea infection, and seven of them display strongly induced transcript levels, discussed above (Figure 3a). The same 35 genes have different pathogen-response-related expression patterns in rin fruits; 19 of them (ERF.A1, A3, A4, A5, B12, B13, C1, C3, C4, C6, D2, D6, D7, E1, E4, F4, F5, G2, H9) show obvious increases (fold change above 2.0) in response to B. cinerea infection and ERF.A1, A4, C1, C3, C4, C6 and ERF.A5, B12, H9 display much higher transcript levels (fold change above 10.0) at one or both ripening stages (Figure 3b). In cnr fruits, 20 of the selected 37 genes, (ERF.A1, A3, A4, A5, B12, B13, C1, C3, C4, C6, C9, D1, D2, D6, D7, E1, E4, F4, H6, H9) show obvious increases (fold change above 2.0) in response to B. cinerea infection, and 2 (ERF.A5, C4) and 11 (ERF.A1, A4, B12, B13, C3, C6, C9, D1, D2, H6, H9) of them display strongly induced transcript levels (fold change above 10.0) at one or both ripening stages (Figure 3c). In nor fruits, 9 of the selected 32 genes (ERF.A1, C1, C3, C4, C6, D2, D7, E1, G2) showed an obvious increase (fold change above 2.0) in response to B. cinerea infection, and 1 (ERF.C6) and 3 (ERF.A1, C3, C4) were strongly induced (fold change above 10.0) at both or one ripening stage (Figure 3d). Overall, six genes (ERF.C1, C3, C4, C6, D2, D7) showed obvious increases in all of the four tomato types; transcripts of six genes (ERF.A4, B12, B13, D6, F4, H9) were obviously increased in AC, rin and cnr, but not in the B. cinerea-resistant nor mutant fruit, and only ERF.E1 expression was significantly induced in three ripening mutant but not in WT AC fruit. The susceptibility to B. cinerea infection of AC and rin mutant fruit was similar, and they share the expression of fifteen genes in common, which displayed obvious upregulated expression patterns in both fruit during the response to infection (Figure 3).
3.4. Tomato ERF Factors Function in Fruit Response to Other Pathogens
Gray mold, caused by B. cinerea, is a devastating disease, and is an important model for studying plant–necrotroph interactions [10]. Both Fusarium acuminatum (F. acuminatum) and Rhizopus stolonifer (R. stolonifer) have also been reported to infect various plant tissues, especially fleshy fruit [113]. F. acuminatum is one of the most toxic species of Fusarium and induces host cell death and tissue necrosis and by producing strong mycotoxins, such as trichothecene and fumonisins [100]. R. stolonifer is able to grow rapidly and is a very destructive postharvest pathogen [114], causing rotting by secreting cell-wall-degrading enzymes.
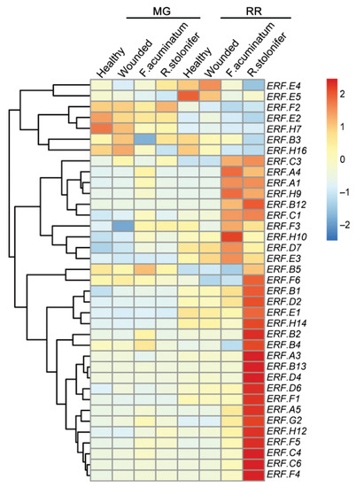
Comprehensive transcriptomic profiling of tomato ERF genes in WT fruits of healthy, uninoculated wounded F. acuminatum (wounded with F. acuminatum inoculation), R. stolonifer (wounded with R. stolonifer inoculation) at two different ripening stages (MG and RR) was carried out using information from the NCBI database. A heatmap representing their expression pattern shows 37 ERF genes excluding those with a low level of transcripts (selected by FPKM > 10) (Figure 4).

Figure 4. Gene expression pattern of ERFs in tomato wildtype (Ailsa Craig, AC) fruit infected with F. acuminatum and R. stolonifer. Wildtype AC tomato fruits were picked at mature green (MG) and red ripe (RR) stages, which included control (wounded but did not infected), wounded plus infected with F. acuminatum and R. stolonifer, respectively. Raw transcriptome data (accession number: GSE148217) were downloaded from the NCBI database and transformed to FPKM using hisat2 tools. The FPKM values were normalized by row and displayed with color ranging from blue (low) to red (high). Genes with FPKM value below 10 in all the tissues were considered as low-level transcripts and were not displayed in the heatmap.
At the MG stage, five genes (ERF.A1, A4, B2, C1, C6) showed an obvious increase (fold change above 2.0) compared to wounded fruits after F. acuminatum inoculation, but there were no obvious changes in levels of transcripts after R. stolonifer inoculation (Figure 4). At the RR stage, seven genes (ERF.A1, A4, B12, C1, C6, G2, H9) showed an obvious increase (fold change above 2.0) in their expression after F. acuminatum inoculation compared to wounded fruit, and three (ERF.A1, A4, B12) showed strong induction of transcript levels (fold change above 10). At the RR stage, after R. stolonifer inoculation, 22 genes (ERF.A1, A4, A5, B2, B4, B5, B12, B13, C1, C4, C6, D2, D4, D6, E1, F1, F4, F5, G2, H9, H12, H14) displayed an obvious increase (fold change above 2.0) in their expression and nine of them (ERF.A1, A4, A5, B12, B13, C4, C6, D4, H9) were strongly induced (fold change above 10). The others (ERF.A3, B1, B3, C3, D7, E2, E3, E4, E5, F2, F3, F6, H7, H10, H16) showed no obvious increased transcript levels after F. acuminatum or R. stolonifer inoculation (Figure 4).
Except for above expression patteren related to fungal pathogen response, multiple ERFs also function in resistance to other pathogens, as listed in Figure 5. Overexpression of ERF1 (ERF.H1) in tomato-fruit-enhanced resistance to Rhizopus nigricans, and this was associated with a substantial accumulation of transcripts of PR1a, PR5, Chi1 and PAL. It was concluded that although changes in ethylene production can occur, it does not play a pivotal role in fruit resistance to R. nigricans [100]. Tomato ERF.C1 (also named SlERF1, TERF1 or JERF2) is thought to be involved in the chitosan (CHT)-induced systemic acquired resistance (SAR) response [95]. ERF.B3 (also named LeERF4) and ERF.D2 are also induced by infection by Trichoderma harzianum (strain T22) and aphid Macrosiphum euphorbiae infestation [115] and the ERF.D2 (also named ACE43) gene is required for N. benthamiana non-host resistance to Xanthomonas oryzae pv. Oryzae [116]. ERF68 (also named ERF.A1) silencing has been shown to increase susceptibility of tomatoes to two incompatible Xanthomonas spp. and is associated with the altered expression of genes involved in ethylene production and SA, JA and hypersensitive response pathways. Target genes assay by chromatin immunoprecipitation combined with high-throughput sequencing (ChIP-seq) indicated that ERF68 is involved in promoting response to infection, including hypersensitive cell death, by modulating multiple signaling pathways [93].
Tomato SlERF01 (also named ERF.C4) activates the expression of PR1 and plays a key role in multiple SA, JA and ROS signaling pathways believed to be important for resistance to S. lycopersici infection [96]. ERF2 (also named ERF.C6)-silenced tomato plants showed susceptibility after inoculation with S. lycopersici, which might be due to a decreased hypersensitive response involving reduced catalase, peroxidase and superoxide dismutase leading to a reduction in ROS production. Furthermore, the results indicated that ERF2 may directly or indirectly regulate Pto, PR1b1 and PR-P2 expression, believed to be involved in the defense response, thereby also enhancing tomato resistance [98].
The transcriptional activator TSRF1 enhances plant resistance to the bacterial pathogen P. syringae and fungal disease agent B. cinerea. Overexpressing TSRF1 (also named ERF.C4) in tomato and tobacco activates the expression of PR genes, enhancing plant resistance to R. solanacearum, the causative agent of bacterial wilt disease [92]. Expression of TSRF1 is enhanced by ethylene-induced salicylic acid accumulation and activates the expression of PR1, PR2 and PR3 [97].
SlERF84 (ERF.D6) overexpression in Arabidopsis plants, on the other hand, led to more severe symptoms with extensive chlorotic lesions after inoculation with Pst DC3000. Several other well-documented genes, such as AtPR1 and AtPR3, have been suggested to play important roles in resistance to pathogens, and their transcript levels were much lower in ERF.D6-overexpressign lines compared to controls, after inoculation with Pst DC3000 [99]. The miR172-mediated silencing of AP2d in Solanum pimpinellifolium L3708 conferred greater resistance to Phytophthora infestans (P. infestans) infection [117].
The monopartite tomato yellow leaf curl virus (TYLCV) of the genus Begomovirus in the Geminiviridae family induces serious damage to tomato production and quality due to the serious symptoms, which include leaf yellowing and curling as well as the occurrence of shrunken new leaves and cessation of plant growth [118]. Five different tomato cultivars which show different resistances or susceptibilities to the virus, including Hongbeibei (highly resistant), Zheza-301, Zhefen-702 (both resistant), Jinpeng-1, and Xianke-6 (both susceptible), were selected for gene expression pattern assay. In total, 22 ERFs were identified in response to tomato TYLCV using transcriptome data; Two of them (Soly19 (ERF.C6), Soly36 (ERF.B2), Soly66 (ERF.B3), Soly67 (ERF.B1) and Soly106 (ERF.C4)) were selected for further assay and showed different response to TYLCV virus between these cultivars [118].

Figure 5. A summary of the changes in regulation of various ERFs in tomato fruit ripening and pathogen response. Increased pathogen susceptibility is an inherent outcome of fruit ripening, which is accompanied by multiple changes, including cell wall degradation and cuticle biosynthesis, decrease of preformed or induced phytoalexin and host defense response reaction, cellular pH change and phytohormone biosynthesis and metabolism. Data from Figures 2–4 and Table 1.
3.5. ERF Factors Function in Other Fleshy Fruits in Response to Pathogens
ERF genes play critical roles not only in tomato fruit resistance to pathogens but also in other fruit of both climacteric and non-climacteric (e.g., strawberry, citrus) types, listed in Table 2 and Figure 6.
Table 2. ERFs involved in pathogenic responses of other fleshy fruits.
|
Species |
ERF |
Pathogen |
Reported Function |
Reference |
|
Strawberry |
WRI1, ERF061, ERF053 |
B. cinerea |
Upregulated gene expression in B. cinerea inoculated fruit |
[119] |
|
Strawberry |
ERF2-like, ERF5 |
B. cinerea |
Upregulated gene expression after B. cinerea infection in fruit at Mature-red stage |
[120] |
|
Apple |
MdERF3, -4, -5, -6 |
B. cinerea |
Expression of all four MdERF mRNAs is ethylene dependent and also induced by wounding or by B. cinerea infection |
[121] |
|
Apple |
MdERF11 |
Botryosphaeria dothidea (B. dothidea) |
MdERF11 overexpression increases the resistance to B. dothidea infection, which act through SA synthesis pathway. |
[122] |
|
Apple |
MdERF100 |
Powdery Mildew |
MdERF100 physically interacts with MdbHLH92 which mediates the powdery mildew resistance by regulating the JA and SA signaling pathways |
[123] |
|
Grape |
VvERF1 |
B. cinerea |
Overexpression of VvERF1 in strawberry fruits reduced the susceptibility to B. cinerea infection |
[124] |
|
Grape |
VqERF112, VqERF114, VqERF072 |
Pst DC3000, B. cinerea |
VqERF112, VqERF114 and VqERF072 in Chinese wild Vitis quinquangularis positively regulate resistance to Pst DC3000 and B. cinerea |
[125] |
|
Grape |
VpERF1, VpERF2, VpERF3 |
Ralstonia solanacearum; Phytophtora parasitica |
VpERF1-3 from a highly powdery mildew (PM)-resistant Chinese wild Vitis pseudoreticulata, were positively related to resistance to both bacterial pathogen Ralstonia solanacearum and fungal pathogen Phytophtora parasitica var. nicotianae Tucker. |
[126] |
|
Citrus |
CsAP2-09 |
Xanthomonas citri subsp (Xcc) |
CsAP2-09 overexpression enhanced the resistance to Xcc, while its silence decreased the resistance |
[127] |
|
Banana |
MaERF1 |
Colletotrichum musae |
Heat-induced disease resistance in harvested bananas involves up-regulation of MaERF1 expression |
[128] |
|
Papaya |
CpERF2, CpERF4 |
Colletotrichum gloeosporioides |
Pathogen stress induces strong accumulation of CpERF2 and CpERF4 transcripts. Expression of CpERF2, CpERF4 increases more gradually, reaching maximal levels 14 days after inoculation, with ∼5- and ∼20-fold increases, respectively |
[129] |
|
Mango |
Comp11955, comp12486, comp12577 etc |
Colletotrichum gloeosporioides |
Expression levels of 13 ERF unigenes (1.5- to 85-fold) were up-regulated in infected fruits. |
[28] |
Interestingly, heat (52 °C for 3 min) reduced lesion sizes in infected banana, and it has been suggested that heat activates defense responses by the up-regulation of MaERF1 [128]. Li et al. [129] characterized CpERF1, 2, 3, 4 from papaya that appear to play different roles during fruit development, ripening and responses to stress. CpERF2 and CpERF3 are closely associated with fruit ripening, and the accumulation of CpERF1, CpERF3 and CpERF4 transcripts were induced by the ethylene perception inhibitor 1-MCP. Conversely, CpERF2 was repressed by 1-MCP and its transcripts accumulated in response to ethylene. CpERF2 and CpERF4 are involved in the response of papaya to C. gloeosporioides stress, and the accumulation of CpERF2, CpERF3 and CpERF4 transcripts is rapidly activated by low temperatures, whereas CpERF1 was induced by high temperature.
In strawberry (Fragaria vesca) fruit infected with B. cinerea, the expression of WRI1, ERF061, ERF053 were significantly upregulated in unripe (white stage) fruit [119]. Transcripts of two genes encoding different ERF2-like and five other genes also encoding ERF5 sequences were induced significantly in fruit (“Sunnyberry”(gray mold-resistant) and “Kingsberry” (gray mold-resistant)) as they transitioned from the immature-green (IG) stage to the mature-red (MR) stage [120]. In apple (Malus domestica) ‘Jonagold’ fruit, accumulation of transcripts for all four MdERFs (MdERF3–6) was ethylene-dependent and induced by wounding or by B. cinerea infection [121]. Noticeably, ripening activator MdERF3 directly binds to MdACS genes and represses its expression by recruiting repressor MdERF2 [58,59], which indicates the dual role of MdERF3 in both fruit ripening and pathogen response. Overexpression of MdERF11 in apple (Malus domestica Borkh) callus cells significantly increased their resistance to B. dothidea infection, whereas silencing MdERF11 resulted in reduced resistance. MdERF11 increases plant defense against B. dothidea by stimulating the SA biosynthesis pathway [122], and MdERF100 (in Malus domestica Gala) interacts directly with MdbHLH92 to mediate resistance to powdery mildew by upregulating the JA and SA signaling pathways [123]. Overexpression of VvERF1 in grape (Vitis vinifera Kyoho) fruits reduced the susceptibility to B. cinerea infection [124]. In Chinese wild Vitis quinquangularis VqERF112, VqERF114 and VqERF072 transcripts increased in response to the powdery mildew pathogen Pseudomonas syringae pv. Tomato (Pst) DC3000, B. cinerea and to treatments with ET, SA, MeJA or ABA hormones. When VqERF112, VqERF114 and VqERF072 were overexpressed in Arabidopsis, resistance to Pst DC3000 and B. cinerea increased and the accumulation of transcripts for SA signaling-related genes AtNPR1 and AtPR1 and JA/ethylene signaling-related genes PLANT DEFENSIN 1.2 (PDF1.2), LIPOXYGENASE 3 (LOX3), BASIC CHITINASE (PR3) and HEVEIN-LIKE (PR4) also increased [125].
Expression profiling of genes such as VvERF041 and VvERF069, VvERF071, VvERF072 and VvERF099 showed they were induced after infection of a B. cinerea-resistant variety, Shuangyou (Vitis amurensis) and a susceptible variety, Red Globe (Vitis vinifera), indicating that they have a potential role in responding to attack by pathogens [126]. ERF members VpERF1, VpERF2 and VpERF3 in a highly powdery mildew (PM)-resistant Chinese wild Vitis pseudoreticulata were associated with disease resistance, and it was demonstrated that VpERF2 and VpERF3 over-expression in transgenic tobacco and VpERF1 overexpression in transgenic Arabidopsis led to enhanced resistance to the fungal pathogen Phytophtora parasitica var. nicotianae Tucker and also the bacterial pathogen Ralstonia solanacearum [127].
In citrus (Citrus sinensis), the role of CsAP2-09 was characterized using over-expression and RNAi silencing strategies. The diseased lesions and disease index in transgenic citrus overexpression lines infected with Xanthomonas citri subsp (Xcc) were significantly decreased while they were significantly enhanced in RNAi lines. Comparison of the transcriptomes of WT and overexpression lines revealed that some of the genes associated with increased expression were involved in phenylpropanoid biosynthesis, pathogen responses, and transcriptional regulation [130].

Figure 6. ERF factors functioning in pathogen response in various fleshy fruits. Multiple ERF factors have been identified in different fruits, including citrus (CsAP2-09), banana (MaERF1), papaya (CpERF2, CpERF4), Mango (Comp11955, comp12486, Comp12577 etc.), strawberry (WRI1, ERF061, ERF053, ERF2-like, ERF5), apple (MdERF3–6, MdERF11, MdERF100), grape (VpERF1–3, VvERF1, VqERF112, VqERF114, VqERF072). Further details are described in Section 3.5. Results for tomato are shown in Figure 5.
ogics of the draft; L.G. provided support for the project, revised the manuscript and approved the article. All authors have read and agreed to the published version of the manuscript.
This research was funded by Zhejiang Natural Science Fund (LQ21C150005), National Natural Science Foundation of China (32001750) and the Foundation of Wuhan Botanical Garden, Chinese Academy of Sciences for support to S.L. Basic Public Welfare Research Program of Zhejiang Province (LGN19C200022) for support to J.C.
Conflicts of Interest: The authors declare no conflicts of interest.
References
This entry is adapted from the peer-reviewed paper 10.3390/cells11162484